Dokumentets metadata

Dokumentets dato:29-08-2023
Offentliggjort:25-09-2023
SKM-nr:SKM2023.459.SR
Journalnr.:23-0285586
Referencer.:Selskabsskatteloven
Aktieavancebeskatningsloven
Ligningsloven
Dokumenttype:Bindende svar


Ikke udbyttebeskatning ved erhvervelse af aktier - selskabsskattelovens § 2 D

Skatterådet bekræftede, at det ikke udløste udbyttebeskatning af Spørger 1 ApS og Spørger 2 ApS, hvis Spørger 1 ApS og Spørger 2 ApS accepterede et endnu ikke kendt tilbud om at erhverve aktier i G1 AB. Det skyldtes, at transaktionen hverken var omfattet af selskabsskattelovens § 2 D, om omgåelse af udbyttebeskatning eller af ligningslovens § 3, om den generelle omgåelsesklausul.

I forbindelse med transaktionen var der ikke tale om, at aktiesalget skete til et tomt selskab, så aktiesalget omfattedes ikke af selskabsskattelovens § 2 D. Efter en konkret vurdering omfattedes arrangementet ej heller af ligningslovens § 3, da arrangementet forekom reelt og afspejlede den økonomiske virkelighed.


Spørgsmål

  1. Kan Skatterådet bekræfte, at det ikke udløser udbyttebeskatning af Spørger 1 ApS og Spørger 2 ApS, hvis Spørger 2 ApS og Spørger 1 ApS accepterer et endnu ikke kendt tilbud om at erhverve aktier i G1AB?

Svar

  1. Ja.

Beskrivelse af de faktiske forhold

Dette bindende svar omhandler rækkevidden af værnsreglen i selskabsskattelovens § 2 D, der blev indført ved lov nr. 1254 af 18. december 2012, senere ændret ved lov nr. 274 af 26. marts 2014 og lov nr. 1130 af 11. september 2018, herunder om hvorvidt vederlag, der blev modtaget af to minoritetsaktionærer i forbindelse med salg af et selskab, vil blive omkvalificeret til udbytte, hvis minoritetsaktionærerne accepterer et endnu ikke kendt tilbud om at erhverve aktier i et selskab, der ejer syntetiske aktier i købers koncern.

Baggrund

A og B har været ansat som projektledere i "Selskabet A/S, CVR-nr. (udeladt), siden hhv. den X.X.20XX OG X.X.20XX.

Selskabet var indtil den X.X.20XX hovedsageligt ejet af Selskabets stiftere, men var også delvist ejet af en række af Selskabets øvrige nøglemedarbejdere. Som nøglemedarbejdere i Selskabet og som led i en medarbejderincitamentsordning ejede A og B hver aktier for nominelt XX.XXX kr. i Selskabet, svarende til en ejerandel på 2% pr. person (2,07%, hvis man ekskluderer en mindre beholdning af egne aktier). Aktierne var ejet igennem holdingselskaberne Spørger 2 ApS og Spørger 1 ApS ("Spørgerne"), der hver er ejet 100% af henholdsvis A og B.

Spørgerne havde i forbindelse med erhvervelsen af aktier i Selskabet tiltrådt en sædvanlig drag along-klausul, så Spørgerne efter anmodning fra majoritetsaktionærerne var forpligtede til at sælge deres aktier i Selskabet i forbindelse med et samlet salg af Selskabet.

Ved aftale af 9. august 2022 indgik Selskabets aktionærer aftale med Køber A/B om overdragelse af samtlige aktier i Selskabet ("Transaktionen"). Transaktionen blev endeligt gennemført den X.X.20XX, hvorefter Spørgerne ikke længere ejede aktier i Selskabet eller andre koncernforbundne enheder. Efter den X.X.20XX ejede Spørgerne således hverken aktier i Selskabets koncern eller Køberkoncernen.

Det er provenuet fra Transaktionen, som er temaet i nærværende anmodning om bindende svar.

Køberstrukturen

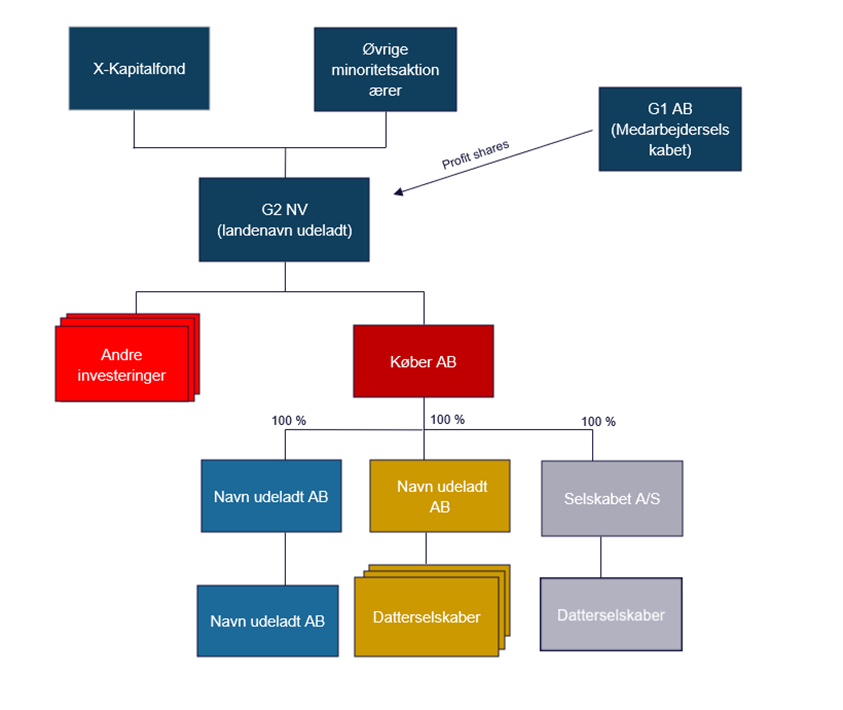
Køber blev stiftet/registreret i (navn udeladt) den X.X.20XX, og er hovedsageligt ejet af selskabet G2 NV. G2 NV er ultimativt ejet og kontrolleret af private equity-fonden X.

Udover Selskabet ejede Køber også to andre svenske koncerner, (navn udeladt AB) og (navn udeladt AB), som hver for sig fungerer som holdingselskaber for en række underliggende datterselskaber.

Koncernstrukturen kan efter Transaktionen illustreres som følger (se næste side):

Tilbud om geninvestering

I forbindelse med Transaktionen blev to medarbejdere i Selskabet tilbudt at geninvestere en del af salgsprovenuet i selskabet G1 AB ("Medarbejderselskabet"). Medarbejderselskabet ejer syntetiske aktier (såkaldte "profit shares") i Købers moderselskab.

Således anvendte to af Selskabets medarbejdere dele af deres salgsprovenu til nytegning af aktier/geninvestering indirekte i Købers struktur.

Det er almindeligt i X-fondens strukturer, at virksomhedsstiftere (founders) og nøglemedarbejdere tilbydes at deltage i investeringen i Køberens koncern. Dette med henblik på at skabe et større økonomisk incitament hos nøglemedarbejderne for at optimere koncernens driftsoverskud.

Spørgerne blev imidlertid ikke i forbindelse med Transaktionen tilbudt at geninvestere i køberstrukturen. Senere har X-kapitalfonden og Spørgerne dog på uforpligtende vis drøftet muligheden for, at Spørgerne kan tegne aktier i Medarbejderselskabet på lige vilkår med koncernens øvrige medarbejdere, dvs. samme mængde og samme pris som de øvrige medarbejdere.

Spørgerne påtænker derfor nu at tegne aktier i Medarbejderselskabet mod betaling af en del af det beløb, som Spørgerne modtog i forbindelse med salget af Selskabet. Før parterne går videre i drøftelserne, har de dog aftalt, at de afventer svaret på nærværende anmodning om bindende svar.

Skattestyrelsen har anmodet om yderligere oplysninger. Spørgers repræsentant har oplyst følgende om dispositionen:

  1. Hvordan blev købet af Selskabet A/S blev finansieret? Hvorfra kom midlerne til opkøbet?

    Svar:
    Sælgerne af Selskabet A/S har i sagens natur et noget begrænset kendskab til, hvordan køber tilvejebragte de midler, som blev anvendt som købesum i transaktionen. Der er ikke optaget gæld i Selskabet A/S i forbindelse med transaktionen. Det er sælgernes formodning, at transaktionen primært er finansieret ved investorers kapitalindskud i kapitalfonden X, men det kan ikke afvises, at køberselskabet har optaget ekstern gæld til finansiering af købet - hvilket i branchen er ganske normalt.
  1. Forventet ejerandel for spørgerne i forbindelse med det eventuelle opkøb i selskabet G1 AB (Medarbejderselskabet). Vil ejerandelen for spørgerne i Selskabet A/S (Køber AB m.fl.) være den samme som før Transaktionen af aktierne i Selskabet A/S?

    Svar:
    Spørgerne vil få mulighed for at tegne for hver €X00.000 i medarbejderselskabet. Samlet set ville dette indebære, at hver af Spørgerne vil opnå en overskudsandel på under en promille i strukturen. Den indirekte ejerandel i Selskabet A/S vil således i væsentlig grad være formindsket, og Spørgerne vil i øvrigt også være eksponeret over for alle de øvrige porteføljeinvesteringer, som køber har foretaget. Den direkte ejerandel vil således være væsentligt formindsket og Spørgerne vil blive indirekte eksponeret over for en lang række andre selskaber, sammenlignet med deres situation forud for transaktionen.
  1. Kopi af aftalegrundlaget for spørgernes aktier i Selskabet A/S (dvs. før Transaktionen). Vedhæftet besvarelsen.
  1. Årsagen/begrundelse til/for hvorfor spørgerne ikke i forbindelse med transaktionen fik tilbudt aktier i Medarbejderselskabet, men at det først sker efterfølgende/nu?

    Svar:
    Inden fremsendelse af tilbud om køb af aktier, forhørte køber (X-kapitalfonden) sig, om de ledende medarbejdere i Selskaber A/S havde interesse i at geninvestere. Det var bl.a. en forudsætning for en eventuel geninvestering i købers struktur, at købet skulle ske i sammenhæng med eller i umiddelbar forlængelse af transaktionen. Idet Spørgerne ikke på daværende tidspunkt havde tilstrækkelig tid til at vurdere de potentielle konsekvenser af en eventuel geninvestering, ønskede Spørgerne ikke at geninvestere og modtog derfor aldrig et tilbud. Spørgerne har nu efter nærmere overvejelser og efter yderligere, uforpligtende drøftelser med X-kapitalfonden, besluttet, at de gerne geninvestere - forudsat at geninvesteringen ikke vil medføre uhensigtsmæssige skattemæssige konsekvenser for dem.

Spørgers opfattelse og begrundelse

Det er Spørgernes opfattelse, at spørgsmålet skal besvares med "ja".

Aktieavancebeskatningslovens § 8

Det følger af aktieavancebeskatningslovens § 8, at selskabers gevinster eller tab på porteføljeaktier ikke skal medregnes ved opgørelsen af den skattepligtige indkomst. Bestemmelsens ordlyd er følgende:

"Gevinst og tab ved afståelse af datterselskabsaktier, koncernselskabsaktier og porteføljeaktier omfattet af § 4 C medregnes ikke ved opgørelsen af den skattepligtige indkomst".

Aktieavancebeskatningslovens § 4 c

I aktieavancebeskatningslovens § 4 c er "skattefri porteføljeaktier" defineret som aktier, der ikke er optaget til handel på et reguleret markeds eller en multilateral handelsfacilitet, og som ejes af et selskab, der ejer mindre end 10% af aktiekapitalen i porteføljeselskabet. Bestemmelsens ordlyd er følgende:

"Ved skattefri porteføljeaktier forstås aktier, der ikke er optaget til handel på et reguleret marked eller en multilateral handelsfacilitet, og som ejes af et selskab m.v., der ejer mindre 10 pct. af aktiekapitalen i porteføljeselskabet, jf. dog stk. 2-5".

Selskabsskattelovens § 13, stk. 2

Det følger af selskabsskattelovens § 13, stk. 2, at udbytter fra aktier, der klassificeres som skattefri porteføljeaktier efter aktieavancebeskatningslovens § 4 c, skal medregnes med 70% af det udbetalte beløb. Bestemmelsens 1. led har følgende ordlyd:

"Udbytter af skattefri porteføljeaktier som nævnt i aktieavancebeskatningslovens § 4 c, som ikke er omfattet af stk. 1, nr. 2 eller 3, og som modtages af selskaber m.v., der er skattepligtige efter § 1, stk. 1, nr. 1-5 b, eller § 2, stk. 1, litra a, medregnes ved opgørelsen af den skattepligtige indkomst med 70 pct. af udbyttebeløbet, jf. dog 2. og 3. pkt.".

Selskabsskattelovens § 2 D

Selskabsskattelovens § 2 D - populært kaldt "kapitalfondsindgrebet" - er en værnsregel med formål at sikre udbyttebeskatningen og særligt at imødegå kapitalfondene omgåelse af kildebeskatning på udbytter.

Selskabsskattelovens § 2 D finder anvendelse i tre situationer:

Bestemmelsen i selskabsskattelovens § 2 D, stk. 2, omfatter særligt de tilfælde, hvor aktier overdrages til et selskab, der på overdragelsestidspunktet i det væsentlige er uden økonomisk risiko ved erhvervsmæssig aktivitet, jf. selskabsskattelovens § 33 A, stk. 3, og hvor vederlaget enten både består i aktier og andet end aktier i det erhvervende selskab (eller hermed koncernforbundent selskab) eller udelukkende i andet end aktier, men hvor det overdragende selskab alligevel ejer aktier i det erhvervende selskab (eller hermed koncernforbundent selskab) efter transaktionen.

Bestemmelsen har følgende ordlyd:

"Hvis en juridisk person overdrager aktier, andelsbeviser eller lignende værdipapirer, herunder konvertible obligationer, samt tegningsrettigheder til sådanne værdipapirer til selskaber, der på overdragelsestidspunktet i det væsentlige er uden økonomisk risiko ved erhvervsmæssig aktivitet, jf. § 33 A, stk. 3, og vederlaget delvis består af andet end aktier i det erhvervende selskab eller hermed koncernforbundne selskaber, anses denne del af vederlaget som udbytte. Det samme gælder, hvis overdrageren udelukkende modtager vederlaget i andet end aktier i det erhvervende selskab eller hermed koncernforbundne selskaber og overdrageren eller fysiske eller juridiske personer, hvormed overdrageren har en forbindelse som omhandlet i ligningslovens § 2, efter overdragelsen ejer sådanne værdipapirer i et eller flere af disse selskaber bortset fra det selskab, hvori der overdrages aktier m.v.".

Selskabsskattelovens § 33 a, stk. 3

Som det fremgår ovenfor, afhænger anvendelsen af selskabsskattelovens § 2 D, stk. 2, af, om salget af aktier er sket til et "tomt selskab". Et "tomt selskab" er i selskabsskattelovens § 33 a, stk. 3, defineret som et selskab, der i det væsentlige er uden økonomis risiko ved erhvervsmæssig aktivitet eller ved erhvervsmæssig aktivitet i et eller flere datterselskaber, hvori selskabet ejer mindst 25% af aktiekapitalen.

Det er Spørgernes opfattelse, at spørgsmålet skal besvares bekræftende.

Som det fremgår af beskrivelsen ovenfor, opfyldte Spørgernes ejerskab af aktier i Selskabet betingelserne for at blive anset som skattefri porteføljeaktier efter aktieavancebeskatningslovens § 4 c, hvorefter gevinsten ved salg af aktier til Køber i udgangspunktet er skattefri, jf. aktieavancebeskatningslovens § 8.

Eventuelle udbytter modtaget fra Selskabet ville dog være skattepligtig af 70% af det modtagne beløb, jf. selskabsskattelovens § 13, stk. 2. Det følger af selskabslovens § 2 D, at aktieavancer kan blive omkvalificeret til udbytte, hvilket i nærværende tilfælde således ville være ensbetydende med, at Spørgerne skulle beskattes af 70% af afståelsessummen ved salget, jf. selskabsskattelovens § 13, stk. 2.

Selskabsskattelovens § 2 D, stk. 1

Det er en betingelse for anvendelsen af selskabsskattelovens § 2 D, stk. 1, at der er tale om et koncerninternt salg på tidspunktet for transaktionen. Idet Transaktionen i september 2022 blev gennemført til en ikke-koncernforbunden tredjepart, er det Spørgernes opfattelse, at selskabsskattelovens § 2 D, stk. 1, ikke finder anvendelse.

Selskabsskattelovens § 2 D, stk. 2

For så vidt angår selskabsskattelovens § 2 D, stk. 2, er bestemmelsens anvendelse betinget af, (i) at der sker salg til et tomt selskab som defineret i selskabsskattelovens § 33 A, stk. 3, og (ii) at vederlaget herfor udgør både aktier og andet end aktier i Købers struktur.

Køber blev etableret/registreret i X.X.20XX, og Køber ejede forud for erhvervelsen af Selskabet 100% af selskaberne (navn udeladt AB) og (navn udeladt AB), som videre ejer 100% af de underliggende driftsselskaber.

Selvom Køber var et holdingselskab - og således ikke i sig selv havde egen erhvervsmæssig aktivitet - anses Køber for at drive erhvervsmæssig aktivitet igennem de selskaber, hvori Køber ejer over 25% af aktierne, jf. selskabsskattelovens § 33 A, stk. 3. Det er herefter Spørgernes opfattelse, at Køber på tidspunktet for Transaktionen skal anses for at drive erhvervsvirksomhed igennem dets ejerskab i driftsselskaberne, hvorved Køber ikke er at anse som et tomt selskab, og hvorefter betingelserne herom i selskabsskattelovens § 2 D, stk. 2, ikke er opfyldt.

For så vidt angår kravet om, at vederlaget både skal udgøre aktier og andet end aktier i Køberstrukturen, er det Spørgernes opfattelse, at disse alene har modtaget vederlag i form af en kontantsum, og således ikke i aktier i køberkoncernen. Det fremhæves, at Spørgerne ikke modtog et tilbud om geninvestering i forbindelse med Transaktionen, og at geninvesteringen har derved ikke været besluttet af parterne i forbindelse med Transaktionen.

Der er således ikke en tilstrækkelig tæt tilknytning og/eller indbyrdes afhængighed mellem salget af aktier i september 2021 og det eventuelle fremtidige tilbud om geninvestering.

Til støtte herfor fremhæves det også, at Spørgerne efter geninvesteringen reelt ejer en mindre del af Selskabet end før, og at Spørgerne således - selv hvis man skulle anse afståelsen og geninvesteringen som indbyrdes afhængige - reelt har afstået en del af Selskabet. Derudover fremhæves det, at Spørgerne efter geninvesteringen har en væsentlig anden eksponering end tidligere, idet Spørgerne efter geninvesteringen også indirekte vil blive medejere af en række andre selskaber i Køberstrukturen, jf. koncerndiagrammet ovenfor. Disse forhold taler imod omgåelsesbetragtninger og taler således for, at anvendelsesområdet for selskabsskattelovens § 2 D, stk. 2, ikke bør udstrækkes til at omfatte nærværende situation - heller ikke i medfør af ligningslovens § 3.

Der henvises eksempelvis til SKM2014.673.SR, som er en meget lignende situation, hvor et ledelsesmedlem en måned efter en aktieafståelse blev tilbudt at deltage i et medarbejderincitamentsprogram, hvorved medarbejderen ville geninvestere en del af salgsprovenuet. Dette medførte imidlertid ikke, at medarbejderen blev anset for at have modtaget "vederlag delvist i aktier" i forbindelse med afståelsen, hvorfor selskabsskattelovens § 2 D, stk. 2, ikke fandt anvendelse.

Subsidiært er det Spørgernes opfattelse, at Medarbejderselskabet ikke kan anses for at være en del af Købers koncern, idet de syntetiske aktier ikke er egentlig ejerandele, men derimod blot aftalebaserede rettigheder. Disse opfylder således ikke kravet til ejerandele eller stemmerettigheder i henhold til ligningslovens § 2, stk. 2, jf. selskabsskattelovens § 2 D, stk. 5, hvorfor de erhvervede aktier ikke kan anses for at være inden for Købers koncern.

På den baggrund er det Spørgernes opfattelse, at en senere geninvestering i Medarbejderselskabet ikke vil medføre, at Spørgerne anses for at have modtaget vederlag i andet end aktier i forbindelse med Transaktionen, og det er derfor Spørgernes opfattelse, at spørgsmålet bør besvares med "Ja".

Skattestyrelsens indstilling og begrundelse

Spørgsmål 1

Det ønskes bekræftet, at det ikke udløser udbyttebeskatning af Spørger 1 ApS og Spørger 2 ApS, hvis Spørger 2 ApS og Spørger 1 ApS accepterer et endnu ikke kendt tilbud om at erhverve aktier i G1 AB (medarbejderselskabet).

Begrundelse

Selskabet A/S blev ved aftale i 2022 opkøbt af det svenske selskab G1 AB, hvor samtlige aktier blev overdraget og herunder tillige spørgernes ejerandele i Selskabet A/S.

Som følge af aftale om drag along-klausul var spørgerne forpligtiget til at sælge sine aktier i Selskabet A/S i forbindelse med salget af aktierne til Køber AB.

Efter salget af aktierne er spørgerne blevet tilbudt at geninvestere i køberstrukturen i medarbejderselskabet, som er en del af koncernen i kapitalfonden X.

Spørgsmålet er herefter, om denne efterfølgende geninvestering vil betyde, at spørgernes salg af aktierne i Selskabet A/S dermed kan omfattes af selskabsskattelovens § 2 D.

Skattestyrelsen har desuden i sin begrundelse taget stilling til om dispositionen kan anses som en omgåelse efter ligningslovens § 3.

Skattestyrelsen henviser i øvrigt til koncerndiagrammet ovenfor, hvor uddrag af koncernen illustreres efter opkøbet af selskabet A/S, hvor selskabet nu er en gren i koncernstrukturen.

Omgåelse af udbyttebeskatning efter selskabsskattelovens § 2 D

Det følger af aktieavancebeskatningslovens § 8, at selskaber ikke skal medregne gevinst og tab ved afståelse af datterselskabsaktier, koncernselskabsaktier og porteføljeaktier omfattet af aktieavancebeskatningslovens § 4 C, ved opgørelsen af den skattepligtige indkomst. Udbytte fra Selskabet A/S er dog skattepligtigt efter selskabsskattelovens § 13, idet de medregnes 70 pct. af udbyttet i den skattepligtige indkomst.

For at imødegå en udnyttelse af denne regel blev der i 2012 indført en værnsregel i selskabsskattelovens § 2 D, ved lov nr. 1245 af 18. december 2012 (lovforslag L 10 2012/2013) med senere ændringer.

Selskabsskattelovens § 2 D, finder anvendelse i tre situationer:

Skattestyrelsen bemærker indledningsvis, at situationen om overdragelse i forbindelse med skattepligtig fusion eller spaltning selskabsskattelovens § 2 D, stk. 4, ikke er relevant at vurdere i denne sag, idet der er alene tale om et salg af aktier uden, at der er foretaget skattepligtig fusion eller spaltning af Selskabet A/S.

Det er en betingelse efter selskabsskattelovens § 2 D, stk. 1, at der skal være tale om et koncerninternt aktiesalg. Spørgernes repræsentant har oplyst, at aktiesalget i X.20XX blev gennemført til en ikke-koncernforbunden tredjepart, hvilket Skattestyrelsen umiddelbart lægger til grund ved vurderingen.

Det er derfor Skattestyrelsens opfattelse, at denne betingelse ikke er opfyldt, hvorfor selskabsskattelovens § 2 D, stk. 1, om koncerninternt aktiesalg ikke finder anvendelse. Dette indebærer, at transaktionen ikke kan omkvalificeres til udbytte efter denne bestemmelse.

Det skal herefter vurderes om transaktionen eventuelt er omfattet af selskabsskattelovens § 2 D, stk. 2, hvor det bl.a. er en betingelse, at køberselskabet dvs. Køber AB på overdragelsestidspunktet i det væsentlige er at anse som uden økonomisk risiko ved erhvervsmæssig aktivitet efter selskabsskattelovens § 33 A, stk. 3.

Efter selskabsskattelovens § 2 D, stk. 2, 1. pkt., finder bestemmelsen anvendelse når:

  1. en juridisk person
  2. overdrager
  3. aktier, andelsbeviser og lignende
  4. til et tomt selskab og
  5. vederlaget delvis består af andet end aktier i køber eller hermed koncernforbundne selskaber.

Det samme gælder, hvis overdrageren udelukkende modtager vederlag i andet end aktier i det erhvervende selskab eller hermed koncernforbundne selskaber og overdrageren eller fysiske eller juridiske personer, hvormed overdrageren har en forbindelse som omhandlet i ligningslovens § 2, efter overdragelsen ejer sådanne værdipapirer i et eller flere af disse selskaber bortset fra det selskab, hvori der overdrages aktier m.v.

Hvis alle fem betingelser er opfyldt, vil den del af vederlaget for overdragelsen, der består af andet end aktier i det erhvervende selskab eller hermed koncernforbundne selskaber blive anset for udbytte.

Dog gælder, at selv om betingelserne er opfyldte, finder bestemmelsen ikke anvendelse, hvis sælger opfylder betingelserne for at modtage skattefrit udbytte fra det erhvervede selskab efter selskabsskattelovens § 2, stk. 1, litra c, eller selskabsskattelovens § 13, stk. 1, nr. 2, umiddelbart inden overdragelsen.

Efter betingelse 4 skal der være tale om overdragelse af aktier til et tomt selskab.

Med tomt selskab menes et selskab, der på overdragelsestidspunktet i det væsentlige er uden økonomisk risiko ved erhvervsmæssig aktivitet efter selskabsskattelovens § 33 A, stk. 3. Herved forstås selskaber, hvor den erhvervsmæssige aktivitet er ophørt, eller hvor den erhvervsmæssige aktivitet i selskabet er ubetydelig. Efter selskabsskattelovens § 33 A, stk. 3, skal der både medregnes aktivitet i selskabet selv og i dets datterselskaber, hvori selskabet ejer mindst 25 % af aktiekapitalen.

Det er oplyst, at Køber AB forud for opkøbet af Selskabet A/S ejede to andre selskaber, der ejerede 100 pct. i deres underliggende driftsselskaber. Det lægges til grund ved besvarelsen, at der var tilstrækkelig aktivitet i de underliggende driftsselskaber.

Skattestyrelsen er enig med spørgernes repræsentant i, at køberen på overdragelsestidspunktet var et holdingselskab, der ikke var et tomt selskab og uden nogen erhvervsmæssig aktivitet. Uanset at et holdingselskab ikke i sig selv har nogen erhvervsmæssig aktivitet, kan det dog ikke umiddelbart anses som et tomt selskab, sådan som det er defineret i selskabsskattelovens § 33 A, stk. 3.

Det fremgår udtrykkeligt af forarbejderne til lovforslaget L 117 (1995-96), at:

"Det foreslås derfor at indskrænke anvendelsesområdet for bestemmelsen i selskabsskattelovens § 33 A. Efter den foreslåede affattelse af bestemmelsen er det afgørende, om der er en økonomisk risiko ved erhvervsmæssig aktivitet i selskabet selv eller ved datterselskabers (eller datterselskabers datterselskabers) erhvervsmæssige aktivitet. Et datterselskab afgrænses som et selskab, hvori et andet selskab (moderselskab) ejer mindst 25 pct. af aktiekapitalen.

Det vil sige, at et holdingselskab herefter ikke i alle tilfælde skal anses for at være »tomt« efter selskabsskattelovens § 33 A" (Skattestyrelsens understregning)

Som ovenfor beskrevet skal alle fem betingelser i selskabsskattelovens § 2 D, stk. 2, 1. pkt., opfyldes før bestemmelsen finder anvendelse.

Det er derfor Skattestyrelsens opfattelse, at Køber AB ganske vist er et holdingselskab, men at det via ejerskabet til de underliggende driftsselskaber ikke kan anses som et tomt selskab, som anført i lovforarbejderne til bestemmelsen om holdingselskaber. Betingelse nr. 4 er derfor ikke opfyldt, idet Køber AB ikke er et tomt selskab.

Det er oplyst, Køber A/B blev stiftet/registreret i (navn udeladt) X.X.20XX, og at Køber AB forud for købet af Selskabet A/S, ejede to andre svenske koncerner, (navne udeladt), som hver for sig fungerer som holdingselskaber for en række underliggende datterselskaber.

Efter selskabsskattelovens § 2 D, stk. 3 gælder dog en værnsregel i relation til vurderingen efter stk. 2. Det fremgår således af bestemmelsen, at såfremt et datterselskab er erhvervet fra et koncernforbundet selskab inden for de seneste 3 år forud for overdragelsen af aktier m.v., indgår erhvervsmæssig aktivitet i datterselskabet ikke i vurderingen af om moderselskabet (Køber AB) er et tomt selskab efter § 33 A, stk. 3.

Spørgers repræsentant har oplyst, at det ikke er tilfældet, da (navn udeladt AB og navn udeladt AB) ganske vist er erhvervet inden for de seneste 3 år, men at disse er erhvervet fra ikke-koncernforbundne parter og dermed på armslængdevilkår og som i øvrigt helt "almindelige" transaktioner.

Selskabsskattelovens § 2 D, stk. 3, finder således ikke anvendelse og Køber AB kan derfor ikke anses som et tomt selskab uanset, at det er et holdingselskab.

Omgåelse efter ligningslovens § 3

Det er Skattestyrelsens opfattelse, at sagen ligeledes skal vurderes efter ligningslovens § 3, dvs. om der foreligger omgørelse efter denne bestemmelse.

Omgåelsesklausulen i ligningslovens § 3, medfører, at der skal ses bort fra arrangementer eller serier af arrangementer, der er tilrettelagt med det hovedformål - eller der som et af hovedformålene har - at opnå en skattefordel, som virker mod formålet og hensigten med skatteretten, og som ikke er reelle under hensyn til alle relevante faktiske forhold og omstændigheder.

Omgåelsesklausulen gælder både for rent nationale transaktioner samt grænseoverskridende transaktioner. For så vidt angår de grænseoverskridende transaktioner gælder dette også såfremt de er omfattet af moder-/datterselskabsdirektivet, rente-/royaltydirektivet, fusionsskattedirektivet, dobbeltbeskatningsoverenskomster indgået af Danmark eller af begrænset skattepligtige i øvrigt.

Endvidere medfører omgåelsesklausulen, at skattepligtige ikke har fordel af en dobbeltbeskatningsoverenskomst, hvis det er rimeligt at fastslå under hensyn til alle relevante faktiske forhold og omstændigheder, at opnåelsen af fordelen er et af de væsentligste formål i ethvert arrangement eller enhver transaktion, som direkte eller indirekte medfører fordelen, medmindre det godtgøres, at indrømmelsen af fordelen under disse omstændigheder vil være i overensstemmelse med indholdet af og formålet med den pågældende bestemmelse i overenskomsten. Se ligningslovens § 3, stk. 5.

Omgåelsesklausulen finder anvendelse på selskaber omfattet af selskabsskattelovens §§ 1 eller 2, og på fonde og foreninger m.v., der er omfattet af fondsbeskatningslovens § 1. Se ligningslovens § 3, stk. 1.

Anvendelse af omgåelsesklausulen medfører således, at den skattepligtige nægtes skattefordele efter skatteretten, herunder også moder-/datterselskabsdirektivet. Tilsvarende kan den skattepligtige nægtes fordele forbundet med en dobbeltbeskatningsoverenskomst, eksempelvis skattefritagelse, skatteudskydelse eller andre godtgørelser.

Ligningslovens § 3, stk. 2, fastsætter, at et arrangement eller serie af arrangementer betragtes som ikke reelle, hvis de ikke er tilrettelagt af velbegrundede kommercielle årsager, der afspejler den økonomiske virkelighed.

Ved vurdering af, om der foreligger misbrug, indgår således følgende elementer:

  1. Der skal være en skattefordel.
  2. Skattefordelen skal virke mod formålet og hensigten med skatteretten.
  3. Opnåelsen af skattefordelen skal være ét af de væsentligste formål med arrangementet.
  4. Arrangementet skal ikke være reelt under hensyntagen til alle de relevante faktiske forhold og omstændigheder, herunder at arrangementet ikke er tilrettelagt af velbegrundede, kommercielle årsager, der afspejler den økonomiske virkelighed.

Ved vurderingen indgår en objektiv vurdering af, om arrangementet er tilrettelagt med henblik på at opnå en skattefordel, som virker mod formålet og hensigten med skatteretten, og en subjektiv vurdering af om opnåelsen af dette er et af hovedformålene med arrangementet.

Denne vurdering er i overensstemmelse med definitionen af misbrug i de seneste afgørelser fra EU-domstolen vedrørende beneficial owner, som er afsagt d. 26. februar 2019. Se også SKM2023.251.HR og SKM2020.359.SR samt EU-Domstolens afgørelse i de forenede sager C-115/16, C-118/16, C-119/16 og C-299/16 N EU-land 1 1 m.fl. mod Skatteministeriet og de forenede sager C-116/16 og C117-16 Skatteministeriet mod T Danmark og Y Denmark.

Betingelserne er kumulative, og ved vurderingen skal der foretages en konkret afvejning af fordelene ved arrangementet i forhold til den forretningsmæssige begrundelse (proportionalitet).

Når det skal vurderes, om der opnås en skattefordel ved et arrangement, så kan der findes inspiration i EU-kommissionens henstilling af 6. december 2012 om aggressiv skatteplanlægning (2012/772/EU).

Følgende fremgår af henstillings pkt. 4.7:

"Når de nationale myndigheder skal afgøre, om et arrangement eller en serie arrangementer har medført en skattefordel (…), bør de sammenligne det beløb, en skatteyder skal betale i skat med reference til de pågældende arrangementer, med det beløb, som den samme skatteyder skulle betale i skat under de samme omstændigheder uden disse arrangementer. I denne forbindelse bør det undersøges, om en eller flere af følgende situationer forekommer:

  1. Et beløb indgår ikke i beskatningsgrundlaget
  2. Skatteyderen får fordel af et fradrag
  3. Der opstår et skattemæssigt tab
  4. Der skal ikke betales kildeskat
  5. Udenlandsk skat udlignes."

Se også SKM2020.521.SR.

Ved denne vurdering af arrangementet er der lagt vægt på følgende omstændigheder:

På baggrund af ovenstående er det Skattestyrelsens opfattelse, at det ikke er ét af de væsentligste formål med arrangementet at opnå en fordel, som virker mod indholdet af eller formålet med skatteretten. Arrangementet forekommer tillige reelt, da der er ikke identitet mellem ejerskabet før og efter opkøbet, og der er er indgået aftaler, der afspejler den økonomiske virkelighed.

Det er således Skattestyrelsens opfattelse, at transaktionen ikke er omfattet af ligningslovens § 3.

Sammenfattende kan Skattestyrelsen bekræfte, at det ikke udløser udbyttebeskatning af Spørger 2 ApS og Spørger 1 ApS, hvis Spørger 2 ApS og Spørger 1 ApS accepterer et endnu ikke kendt tilbud om at erhverve aktier i G1 AB (medarbejderseslkab).

Indstilling

Skattestyrelsen indstiller, at spørgsmål 1 besvares med "Ja".

Skatterådets afgørelse og begrundelse

Skatterådet tiltræder Skattestyrelsens indstilling og begrundelse.

Lovgrundlag, forarbejder og praksis

Spørgsmål 1

Lovgrundlag

Selskabsskatteloven (lovbekendtgørelse nr. 1241 af 22. august 2022)

§ 2 D. Hvis en juridisk person overdrager aktier, andelsbeviser og lignende værdipapirer, herunder konvertible obligationer, samt tegningsrettigheder til sådanne værdipapirer i et koncernforbundet selskab (det erhvervede selskab) til et andet koncernforbundet selskab eller en koncernforbundet fond eller trust (det erhvervende selskab) og vederlaget for denne overdragelse helt eller delvis består af andet end aktier i det erhvervende selskab eller hermed koncernforbundne selskaber, anses denne del af vederlaget for udbytte. Dette gælder dog ikke, hvis det overdragende selskab opfylder betingelserne for at modtage skattefrit udbytte efter § 2, stk. 1, litra c, eller § 13, stk. 1, nr. 2, såfremt vederlaget havde været udbytte af aktier i det overdragede selskab umiddelbart inden overdragelsen. Endvidere gælder det ikke ved overdragelse af aktier til et erhvervende selskab m.v., der inden overdragelsen ikke var koncernforbundet med det overdragende selskab, men som alene som følge af fælles bestemmende indflydelse efter stk. 5, 2. pkt., bliver koncernforbundet med dette selskab efter overdragelsen, såfremt det erhvervende selskab ikke af det overdragende selskab eller et med dette koncernforbundet selskab m.v. har fået midler stillet til rådighed. 1. pkt. finder ikke anvendelse, selv om vederlaget helt eller delvist består af andet end aktier i det erhvervede selskab eller hermed koncernforbundne selskaber, i det omfang de erhvervende værdipapirer svarer til de afståede værdipapirer.

Stk. 2. Hvis en juridisk person overdrager aktier, andelsbeviser og lignende værdipapirer, herunder konvertible obligationer, samt tegningsrettigheder til sådanne værdipapirer til selskaber, der på overdragelsestidspunktet i det væsentlige er uden økonomisk risiko ved erhvervsmæssig aktivitet, jf. § 33 A, stk. 3, og vederlaget delvis består af andet end aktier i det erhvervende selskab eller hermed koncernforbundne selskaber, anses denne del af vederlaget som udbytte. Det samme gælder, hvis overdrageren udelukkende modtager vederlag i andet end aktier i det erhvervende selskab eller hermed koncernforbundne selskaber og overdrageren eller fysiske eller juridiske personer, hvormed overdrageren har en forbindelse som omhandlet i ligningslovens § 2, efter overdragelsen ejer sådanne værdipapirer i et eller flere af disse selskaber bortset fra det selskab, hvori der overdrages aktier m.v. Stk. 1, 2. og 4. pkt., finder tilsvarende anvendelse.

Stk. 3. Erhvervsmæssig aktivitet, der inden for de seneste 3 år forud for overdragelsen af aktier m.v. er erhvervet fra en person eller et selskab m.v., der har den i ligningsloven § 2 anførte forbindelse med det erhvervende selskab, indgår ikke i vurderingen efter stk. 2, jf. § 33 A, stk. 3. Hvis et datterselskab er erhvervet fra et koncernforbundet selskab inden for de seneste 3 år forud for overdragelsen af aktier m.v., indgår erhvervsmæssig aktivitet i datterselskabet ikke i vurderingen af moderselskabet efter § 33 A, stk. 3.

Stk. 4. Vederlag i andet end aktier i det modtagende selskab eller hermed koncernforbundne selskaber i forbindelse med fusion eller spaltning, der ikke er omfattet af fusionsskatteloven, anses som udbytte, såfremt aktionæren eller fysiske eller juridiske personer, hvormed aktionæren har en forbindelse som omhandlet i ligningslovens § 2, efter omstruktureringen ejer aktier i et af de indskydende eller modtagende selskaber eller hermed koncernforbundne selskaber. Stk. 1, 4. pkt., finder tilsvarende anvendelse.

Stk. 5. Ved fastsættelse af, hvornår der er tale om koncernforbundne selskaber, finder ligningslovens § 2 anvendelse. Med en juridisk person sidestilles et selskab og en forening m.v., der efter danske skatteregler ikke udgør et selvstændigt skattesubjekt, men hvis forhold er reguleret af selskabsretlige regler, en selskabsaftale eller en foreningsvedtægt.

§ 13.

Stk. 2. Udbytter af skattefri porteføljeaktier som nævnt i aktieavancebeskatningslovens § 4 C, som ikke er omfattet af stk. 1, nr. 2 eller 3, og som modtages af selskaber m.v. der er skattepligtige efter § 1, stk. 1, nr. 1-5 b, eller § 2, stk. 1, litra a, medregnes ved opgørelsen af den skattepligtige indkomst med 70 pct. af udbyttebeløbet, jf. dog 2. og 3. pkt. 1. pkt. finder ikke anvendelse, hvis aktierne i det udbyttegivende selskab er omfattet af aktieavancebeskatningslovens §§ 17 eller 19 A. 1. pkt. finder ikke anvendelse, hvis det udbyttegivende selskab har fradrag for udbytteudlodningen. Stk. 1, nr. 2, 4. pkt. finder tilsvarende anvendelse.

§ 33 A.

Stk. 3. Bestemmelsen i stk. 1 finder endvidere kun anvendelse, når overdragelsen vedrører kapitalandele i et selskab, der på overdragelsestidspunktet i det væsentlige er uden økonomisk risiko ved erhvervsmæssig aktivitet eller ved erhvervsmæssig aktivitet i et eller flere datterselskaber, hvori selskabet ejer mindst 25 pct. af aktiekapitalen.

Aktieavancebeskatningsloven (Lovbekendtgørelse nr. 172 af 29. januar 2021)

§ 4 C. Ved skattefri porteføljeaktier forstås aktier, der ikke er optaget til handel på et reguleret marked eller en multilateral handelsfacilitet, og som ejes af et selskab m.v., der ejer mindre end 10 pct. af aktiekapitalen i porteføljeselskabet, jf. dog stk. 2-5.

§ 8. Gevinst og tab ved afståelse af datterselskabsaktier, koncernselskabsaktier og porteføljeaktier omfattet af § 4 C medregnes ikke ved opgørelsen af den skattepligtige indkomst.

Ligningsloven (Lovbekendtgørelse nr. 42 af 13. januar 2023)

§ 3. Skattepligtige selskaber og foreninger m.v. skal ved indkomstopgørelsen og skatteberegningen se bort fra arrangementer eller serier af arrangementer, der er tilrettelagt med det hovedformål, eller der som et af hovedformålene har at opnå en skattefordel, som virker mod formålet og hensigten med skatteretten, og som ikke er reelt under hensyntagen til alle relevante faktiske forhold og omstændigheder. Et arrangement kan omfatte flere trin eller dele.

Stk. 2. Ved anvendelsen af stk. 1 betragtes arrangementer eller serier af arrangementer som værende ikke-reelle, i det omfang de ikke er tilrettelagt af velbegrundede kommercielle årsager, der afspejler den økonomiske virkelighed.

Stk. 3. Indkomstopgørelsen og skatteberegningen skal foretages på baggrund af det reelle arrangement eller serie af arrangementer, hvis der ses bort fra arrangementer eller serier af arrangementer efter stk. 1.

Stk. 4. Stk. 1-3 finder tilsvarende anvendelse for andre deltagere i arrangementerne eller serierne af arrangementer, når deltagerne er skattepligtige omfattet af kildeskattelovens §§ 1 eller 2 eller dødsboskattelovens § 1, stk. 2.

Stk. 5. Skattepligtige har ikke fordel af en dobbeltbeskatningsoverenskomst, hvis det er rimeligt at fastslå under hensyn til alle relevante faktiske forhold og omstændigheder, at opnåelsen af fordelen er et af de væsentligste formål i ethvert arrangement eller enhver transaktion, som direkte eller indirekte medfører fordelen, medmindre det godtgøres, at indrømmelsen af fordelen under disse omstændigheder vil være i overensstemmelse med indholdet af og formålet med den pågældende bestemmelse i overenskomsten.

Stk. 6. Stk. 1-4 har forrang i forhold til stk. 5 ved vurderingen af, om en skattepligtig er udelukket fra fordelen i en dobbeltbeskatningsoverenskomst med et land, der er medlem af EU.

Stk. 7. Told- og skatteforvaltningen skal forelægge sager om anvendelse af stk. 1-5 for Skatterådet til afgørelse. Fristerne i skatteforvaltningslovens § 26, stk. 1, 2. pkt., og § 27, stk. 2, 2. pkt., for foretagelse eller ændring af ansættelser, der er en direkte følge af anvendelsen af stk. 1-5, forlænges med 1 måned og anses for afbrudt ved told- og skatteforvaltningens fremsendelse til Skatterådet og den skattepligtige af indstilling til afgørelse.

Forarbejder

Bemærkninger til selskabsskattelovens § 2 D - Lov nr. 1254 af 18. december 2002 (L 10 - 2012-13)

"(…)

Den foreslåede bestemmelse i selskabsskattelovens § 2 D er en værnsregel, der skal hindre omgåelse af beskatning af udbytter til et selskab, som efter de gældende regler ikke er fritaget for beskatning af udbyttet.

Den foreslåede bestemmelse skal anvendes i tilfælde, hvor skiftet fra udbytte til anden form for betaling opnås ved f.eks. en skattefri aktieombytning, som ville medføre, at udbyttet ikke længere beskattes. Bestemmelsen skal med andre ord ikke anvendes, når overdrageren i forvejen kan modtage udbytterne skattefrit. Det vil sige tilfælde, hvor overdrageren er omfattet af selskabsskattelovens § 2, stk. 1, litra c, eller § 13, stk. 1, nr. 2. For så vidt angår et udenlandsk selskab m.v., er det en forudsætning, at det er retmæssig ejer af udbyttet.

Den foreslåede bestemmelse finder anvendelse, når en juridisk person overdrager aktier m.v. i et koncernforbundet selskab (det erhvervede selskab) til et andet koncernforbundet selskab eller en koncernforbundet fond eller trust (det erhvervende selskab), og vederlaget for denne overdragelse helt eller delvist består af andet end aktier i det erhvervende selskab.

Med juridisk person sidestilles selskaber og foreninger m.v., som er hjemmehørende i udlandet, der efter danske skatteregler ikke udgør et selvstændigt skattesubjekt, men hvis forhold er reguleret af selskabsskatteretlige regler, en selskabsaftale eller en foreningsvedtægt. Denne afgrænsning svarer til afgrænsningen i ligningslovens § 2, stk. 1, sidste pkt.

Den foreslåede bestemmelse omfatter således også tilfælde, hvor flere udenlandske selskaber deltager i et kommanditselskab, som overdrager aktierne i et dansk koncernforbundet selskab.

I praksis vil bestemmelsen typisk omfatte dels tilfælde, hvor overdrageren er et udenlandsk selskab m.v., der er hjemmehørende i et land uden for EU, som ikke har en dobbeltbeskatningsoverenskomst med Danmark, og hvor de overdragne aktier er datterselskabsaktier eller koncernselskabsaktier, dels tilfælde, hvor overdrageren er et dansk eller udenlandsk selskab, og de overdragne aktier ikke opfylder betingelserne for at være datterselskabsaktier eller koncernselskabsaktier.

For at blive omfattet af den foreslåede bestemmelse er det en betingelse, at der er en koncernforbindelse mellem den overdragende juridiske person og det erhvervede selskab før overdragelsen, og en koncernforbindelse mellem den overdragende juridiske person henholdsvis det erhvervende selskab og det erhvervede selskab efter overdragelsen. Hvorvidt der er tale om en koncernforbindelse, fastlægges efter ligningslovens § 2. Efter denne bestemmelse anses selskaber for at være koncernforbundne, hvis der direkte eller indirekte ejes mere end 50 pct. af aktiekapitalen eller rådes over mere end 50 pct. af stemmerne. Bestemmende indflydelse indehaves tillige i tilfælde, hvor den bestemmende indflydelse indehaves via en transparent enhed, samt tilfælde hvor der en aftale om fælles bestemmende indflydelse eller fælles ledelse.

Henvisningen til ligningslovens § 2 om koncernforbindelse medfører, at fysiske personer også kan være omfattet af den foreslåede bestemmelse. Formålet med bestemmelsen medfører imidlertid, at der ikke er grund til at medtage fysiske personer, der er hjemmehørende her i landet, idet de vil blive beskattet af eventuel avance ved overdragelse af aktier i et dansk selskab til et andet dansk selskab.

Den foreslåede bestemmelse finder anvendelse ved overdragelse af aktier, andelsbeviser og lignende værdipapirer, herunder konvertible obligationer, samt tegningsrettigheder til sådanne værdipapirer. Afgrænsningen svarer til de værdipapirer, der er omfattet af ligningslovens § 16 B.

Den foreslåede bestemmelse finder anvendelse på vederlag, der ikke er aktier, som et overdragende selskab modtager for afståelsen af aktier i et koncernforbundet selskab til et andet koncernforbundet selskab. For så vidt angår vederlaget, omfatter udtrykket aktier således ikke andelsbeviser og lignende værdipapirer, herunder konvertible obligationer, samt tegningsrettigheder til sådanne værdipapirer.

Når den del af vederlaget, som ikke er aktier, anses for en udbytteudlodning, medfører det, at denne del af vederlaget bliver omfattet af selskabsskattelovens § 2, stk. 1, litra c, og dermed skattepligtig, medmindre en sådan beskatning skal frafaldes eller nedsættes efter bestemmelserne i direktiv 2011/96/EU om en fælles beskatningsordning for moder- og datterselskaber fra forskellige medlemsstater (moder-/datterselskabsdirektivet) eller en dobbeltbeskatningsoverenskomst.

Skattefritagelsen for vederlag, der betales til et selskab m.v., der er hjemmehørende i et EU-land eller et land med en dobbeltbeskatningsoverenskomst med Danmark, forudsætter, at selskabet m.v. er retmæssig ejer af denne indkomst. Skattefritagelsen gælder således ikke, hvor dette selskab m.v. ikke er retmæssig ejer, men hvor den retmæssige ejer, dvs. den der disponerer, hverken er hjemmehørende i EU eller et land med en overenskomst med Danmark.

(…)"

Forarbejder til selskabsskattelovens § 33 A - lov nr. 399 af 22. maj 1996 (L 117 1995-96)

"(…)

Bestemmelsen har med den valgte affattelse fået det indhold, at den økonomiske risiko, der er afgørende for, om en hæftelse efter § 33 A kan gøres gældende, kun er knyttet til en erhvervsmæssig aktivitet i selskabet selv.

Bestemmelsen er herved blevet for vidtgående, idet et holdingselskab, hvis virksomhed alene er begrænset til at eje aktier i et eller flere datterselskaber, efter bestemmelsens ordlyd må anses for at være uden økonomisk risiko ved erhvervsmæssig aktivitet. Det vil sige, at holdingselskabet er »tomt« efter bestemmelsen. Dette er ikke tilsigtet. Hertil kommer, at såfremt et holdingselskab må anses for at være »tomt«, opstår der usikkerhed om, hvorvidt kapitalandele i moderselskabet overdrages til overpris, idet selskabets nettoværdi kan være vanskelig at opgøre.

Det foreslås derfor at indskrænke anvendelsesområdet for bestemmelsen i selskabsskattelovens § 33 A. Efter den foreslåede affattelse af bestemmelsen er det afgørende, om der er en økonomisk risiko ved erhvervsmæssig aktivitet i selskabet selv eller ved datterselskabers (eller datterselskabers datterselskabers) erhvervsmæssige aktivitet. Et datterselskab afgrænses som et selskab, hvori et andet selskab (moderselskab) ejer mindst 25 pct. af aktiekapitalen.

Det vil sige, at et holdingselskab herefter ikke i alle tilfælde skal anses for at være »tomt« efter selskabsskattelovens § 33 A. Hvis aktiebesiddelsen er mindre end 25 pct., foreligger der ikke et datterselskab. I så fald kan den foreslåede regel ikke finde anvendelse. Det er således ikke tilstrækkeligt, at der er en økonomisk risiko ved erhvervsmæssig aktivitet i et selskab, hvis det pågældende selskabs aktiebesiddelse er under 25 pct. Der henvises til bemærkningerne til lovforslagets § 1, nr. 4.

(…)" (Skattestyrelsens understregning)

Praksis

SKM2023.251.HR

Moderselskaber, der var hjemmehørende henholdsvis på Cypern og i Luxembourg, var i medfør af selskabsskattelovens § 2, stk. 1, litra c, skattepligtige af udbytter fra deres danske datterselskaber, idet der hverken efter moder-/datterselskabsdirektivet eller dobbeltbeskatningsoverenskomsterne mellem Danmark og henholdsvis Cypern og Luxembourg skulle ske nedsættelse af eller fritagelse for kildeskatten, fordi der forelå retsmisbrug efter direktivet, og fordi moderselskaberne ikke kunne anses for at være retmæssig ejer af de udloddede beløb efter dobbeltbeskatningsoverenskomsterne.

I den ene sag (sag 69/2021), der angik to udbytter, fandt Højesteret, at det ene udbytte var fritaget for beskatning efter selskabsskattelovens § 2, stk. 1, litra c, sammenholdt med den dansk-amerikanske dobbeltbeskatningsoverenskomst.

Højesteret tiltrådte, at selskabsskattelovens § 2, stk. 1, litra c, 5. pkt., om transparente moderselskaber, må forstås således, at fritagelse for skattepligt forudsætter, at også betingelsen om, at beskatning skal frafaldes eller nedsættes efter moder-/datterselskabsdirektivet eller en dobbeltbeskatningsoverenskomst, er opfyldt.

En indsigelse om, at en beskatning stred imod en bindende administrativ praksis, blev ikke taget til følge. I sag 69/2021 blev det indeholdelsespligtige selskab anset for ansvarlig for den manglende indeholdelse af udbytteskat, jf. kildeskattelovens § 69, stk. 1, jf. kildeskattelovens § 65, stk. 1.

Kravet på betaling af det ikke indeholdte beløb skulle tillægges renter efter opkrævningsloven. EMRK artikel 6 og EU's Charter om grundlæggende rettigheder kunne ikke føre til et andet resultat.

SKM2022.537.SR

H-koncernen påtænkte at foretage en transaktion, der bestod i, at H3, der ejer H4, ville købe eller etablere H5, og at H3 herefter ville overføre aktierne i H4 til H5 mod et sælgerlån, som repræsenterede de overførte aktiers markedsværdi. X % af dette sælgerlån ville straks blive indskudt i H5's egenkapital, hvorimod den resterende del fortsat ville bestå som lån og forrentes på markedsvilkår (lånebrev). Spørger ønskede derfor bekræftet, at transaktionen ikke var omfattet af selskabsskattelovens § 2 D, stk. 1. Skatterådet bekræftede i overensstemmelse med Spørgers ønske dette.

SKM2020.521.SR

Det ønskedes bekræftet, at selskabsskattelovens § 2 D (hvorefter salgssummer ved koncerninterne aktieoverdragelser i visse tilfælde beskattes som udbytte) ikke fandt anvendelse i en situation, hvor et kapitalfondsejet holdingselskab i EU-land 1 overdrog et dansk datterselskab til et andet, nystiftet dansk datterselskab, således at der blev etableret en dansk holdingstruktur. Vederlaget blev erlagt delvist kontant og delvist i form af en fordring mod det købende, danske selskab. Formålet var at fordele en del af gældsbyrden i koncernen til Danmark, hvor en del af driftsaktiviteterne også var.

Spørgsmålet kunne bekræftes, da det fandtes godtgjort, at salgssummen ikke var bestemt til at blive videredistribueret til kapitalfonden på Jersey, og at der ikke var grundlag for at anse transaktionen for at udgøre et misbrug af reglerne.

Det ønskedes desuden bekræftet, at de efterfølgende rentebetalinger fra det danske holdingselskab til moderselskabet i EU-land 1 (og til dette selskabs moderselskab i EU-land 1, som senere ville overtage fordringen) ikke ville være omfattet af begrænset skattepligtigt. Dette kunne bekræftes, da selskaberne i EU-land 1 kunne anses for retmæssig ejer af rentebetalingerne.

Endelig ønskedes det bekræftet, at transaktionen ikke kunne tilsidesættes efter den generelle anti-omgåelsesklausul i ligningslovens § 3. Dette kunne bekræftes, da den opnåede skattefordel (rentefradrag i Danmark) ikke blev anset for at være i strid med reglernes hensigt og formål. Reglerne om rentefradragsbegrænsning har bl.a. til formål at motivere koncernerne til at fordele finansieringsudgifterne ud fra, hvor de driftsmæssige aktiviteter er, og det var netop dette formål, der blev forfulgt ved transaktionen.

SKM2014.673.SR

Spørger solgte ved aftale den x-dato 2014 sin ejerandel på 2 % i selskabet G A/S, og vederlaget herfor udgjorde efter det oplyste x kr. En måned efter spørgers salg af aktierne i G A/S fik spørger et tilbud om køb af kapitalandele i K ApS, som er en del af koncernen under kapitalfonden J Spørgsmålet var herefter, om dette købstilbud indebar, at spørgers salg af aktier i G A/S dermed omfattedes af selskabsskattelovens § 2 D, således at dette tidligere salg indebar udlodningsbeskatning for spørger, i stedet for en skattefri aktieavance efter aktieavancebeskatningslovens § 4 C (porteføljeaktier).

Skatterådet bekræftede, at det ved salg af aktier i G A/S modtagne vederlag ikke kunne anses for udbytte, selv om spørger efterfølgende accepterede tilbuddet af y-dato 2014 om at erhverve anparter i K ApS, eller accepterede et endnu ikke kendt tilbud om at erhverve anparter i K ApS eller et andet selskab, der er koncernforbundet med K ApS. Til det af SKAT anførte i begrundelsen fremhævede Skatterådet yderligere, at Skatterådet således ud fra en konkret vurdering af samtlige momenter i sagen fandt, at det efterfølgende afgivne tilbud til spørger om køb af anparter i K ApS måtte anses for et uafhængigt købstilbud og uden sammenhæng til det foretagne salg af aktier i G A/S. Skatterådet var derfor enig i, at der i den konkrete situation ikke var grundlag for at statuere udbyttebeskatning efter selskabsskattelovens § 2 D.

Den juridiske vejledning, version 2023-1, C.D.1.2.8 Omgåelse af udbyttebeskatning - SEL § 2 D

"(…)

L 81 - Udvidelse af SEL § 2 D

For at hindre, at aktionærer kan tømme selskaber for overskudskapital, samtidig med at de bevarer ejerskabet, indførtes det ved lov nr. 274 af 26. marts 2014 (lovforslag L 81), at alle kontante udligningssummer, der modtages i forbindelse med overdragelse af aktier, andelsbeviser og andre lign. værdipapirer, beskattes som udbytte, forudsat at aktionæren efter omstruktureringen ejer aktier i et af de indskydende eller modtagende selskaber eller selskaber, som er koncernforbundne med de nævnte selskaber. Forslaget medfører, at aktionærer, der opretholder ejerskabet til selskaberne, bliver udbyttebeskattet af den kontante udligningssum på samme måde, som hvis den kontante udligningssum var udloddet som sædvanligt udbytte.

Ændringerne forhindrer ikke omstruktureringer, hvor der sker fuld vederlæggelse med aktier.

Vederlag

Hvis en aktionær delvist vedlægges med aktier i det erhvervende selskab, det modtagende selskab eller hermed koncernforbundne selskaber, vil reglen finde anvendelse.

Dette indebærer, at alt vederlag, som ikke består af sådanne aktier, anses for udbytte.

Udvidelsen af SEL § 2 D vil fortsat finde anvendelse ved alle former for skattefrie og skattepligtige omstruktureringer, hvor der opnås kontante udligningssummer.

Det forhold, at vederlaget anses som udbytte, indebærer at udbyttet er omfattet af LL § 16 A, og at udbyttet dermed er omfattet af den begrænsede skattepligt i SEL § 2, stk. 1, litra c.

Koncernforbindelse

I modsætning til den førgældende selskabsskattelovs § 2 D, stk. 1 og 2, bliver det ikke et krav, at der i ejerkredsen er en koncernforbindelse.

I de tilfælde, hvor en aktionær i forbindelse med fx en skattepligtig aktieombytning fuldt ud vederlægges med aktier, finder reglen ikke anvendelse. Ligeledes gælder det, hvis en aktionær fuldt ud vederlægges med andet end aktier i det erhvervende selskab, det modtagende selskab eller hermed koncernforbundne selskaber, idet aktierne dermed må anses for afstået, forudsat at der efter overdragelsen ikke ejes aktier m.v. i et eller flere af disse selskaber.

Tomme selskaber

Bestemmelsen finder kun anvendelse, hvis overdragelsen sker til et tomt selskab, jf. SEL 33 A, stk. 3. Det vil sige, at bestemmelsen ikke finder anvendelse i de tilfælde, hvor der fx er tale om en aktieombytning, hvor det erhvervende selskab er i besiddelse af en økonomisk risiko ved erhvervsmæssig aktivitet.

Efter § 2 D, stk. 3, skal aktiviteter, der er erhvervet fra koncernforbundne selskaber, ikke indgå i vurderingen af det tomme selskabs erhvervsmæssige aktivitet. Endvidere vil den aktivitet, der er i det tomme selskabs datterselskaber før og efter omstruktureringen, heller ikke indgå.

Ved skattepligtig fusion og spaltning skal vederlag i andet end aktier i det modtagende selskab eller hermed koncernforbundne selskaber anses som udbytte, såfremt aktionæren efter omstruktureringen ejer aktier i det modtagende selskab eller hermed koncernforbundne selskaber.

(…)"