Dokumentets metadata

Dokumentets dato:20-06-2023
Offentliggjort:06-07-2023
SKM-nr:SKM2023.317.SR
Journalnr.:23-0080016
Referencer.:Selskabsskatteloven
Dokumenttype:Bindende svar


Transparente enheder - selskabsskattelovens § 2 C

Spørger påtænker at etablere to engelske kapitalselskaber, som vil være selvstændige skattesubjekter omfattet af dobbeltbeskatningsoverenskomsten mellem Danmark og Storbritannien.

De to engelske kapitalselskaber vil i fællesskab etablere et eller flere danske kommanditselskaber eller partnerselskaber, der vil købe og eje fast ejendom i Danmark.

Skatterådet bekræftede, at danske kommanditselskaber eller partnerselskaber i den påtænkte struktur ikke vil blive omfattet af selskabsskattelovens § 2 C.


Spørgsmål

  1. Kan det bekræftes, at danske kommanditselskaber (K/S'er) eller partnerselskaber (P/S'er), som vil blive etableret i forbindelse med en påtænkt investering, ikke bliver omfattet af selskabsskattelovens § 2 C?

Svar

  1. Ja.

Beskrivelse af de faktiske forhold

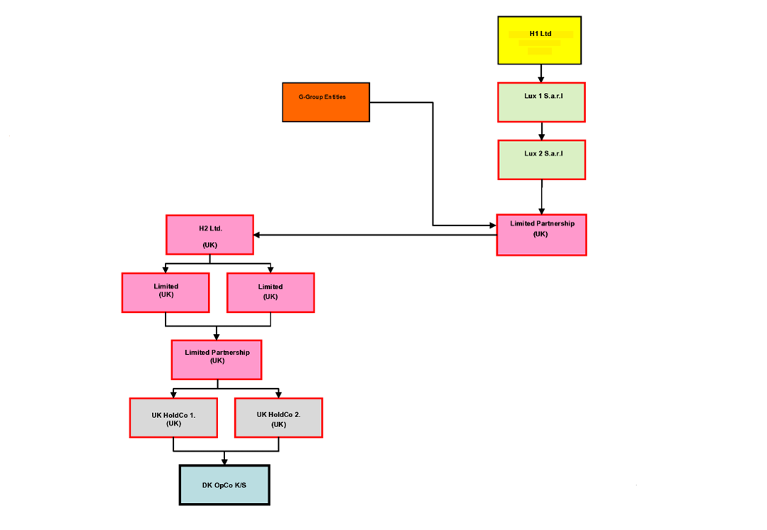
Om H1 Ltd.

H1 Ltd. er et investeringsselskab, som er indregistreret og skattemæssigt hjemmehørende på Guernsey.

H1 Ltd. foretager langsigtede investeringer i infrastrukturprojekter med henblik på at skabe et stabilt afkast til kapitalejerne.

Selskabet havde medio 2022 ca. xxx investeringer, som geografisk er spredt på en række lande, herunder Australien, Canada, Danmark, Irland, Storbritannien, Tyskland, USA, og som fordeler sig mellem en række sektorer.

H1 Ltd. foretager bl.a. investeringer gennem H2 Ltd., der er hjemmehørende i Storbritannien.

G-Group er investeringsrådgiver for H1 Ltd., og bistår med at identificere og gennemføre køb af relevante aktiver og den løbende forvaltning af investeringerne.

H1 Ltd. har en bred investorkreds, og der sker løbende en vis udskiftning i investorkredsen.

Det kan lægges til grund for det bindende svar:

Den påtænkte transaktion

Den påtænkte investering indebærer køb af fast ejendom i Danmark, der anvendes til driften af xxxxx (herefter "Aktiverne"). De nuværende ejere ønsker at indgå i sale-and-lease-back ordninger med H1 Ltd. for en periode på mindst 20 år. H1 Ltd. vil ikke blive involveret i driften. Ved udløbet af lejeperioden vil H1 Ltd. kunne sælge eller genudleje bygningerne til lejerne eller tredjemand.

H1 Ltd. og H2 Ltd. påtænker at etablere to engelske kapitalselskaber, som vil være selvstændige skattesubjekter omfattet af DBO'en mellem Danmark og Storbritannien (herefter "UK HoldCo 1" og UK HoldCo 2").

Det påtænkes endvidere, at UK HoldCo 1 og UK HoldCo 2 i fællesskab etablerer et eller flere danske K/S'er eller P/S'er, der vil købe og eje Aktiverne (herefter "DK OpCo's").

Den påtænkte købsstruktur kan illustreres således:

Det kan yderligere lægges til grund for det bindende svar:

Før der tages en endelig beslutning om den påtænkte transaktion, ønskes det bekræftet, at DK OpCo's ikke bliver omfattet af SEL § 2 C.

Spørgers opfattelse og begrundelse

Spørgsmålet skal besvares med "Ja".

SEL § 2 C er en værnsregel, hvorefter danske selskaber mv., der normalt behandles som skattemæssigt transparente, i visse tilfælde skal behandles som selvstændige skattesubjekter efter SEL § 1.

Formålet med SEL § 2 C er at undgå, at indkomst oppebåret af et selskab ikke beskattes, fordi selskabet i Danmark er skattemæssigt transparent, mens det i et andet land er et selvstændigt skattesubjekt. Denne situation kan navnlig opstå, hvis det pågældende selskab ikke har et fast driftssted eller fast ejendom i Danmark, hvorved udenlandske selskabsdeltagere ikke undergives dansk beskatning af selskabets indkomst.

SEL § 2 C, stk.1, har følgende ordlyd:

"Registreringspligtige filialer af udenlandske virksomheder og skattemæssigt transparente enheder, der er registreringspligtige, har vedtægtsmæssigt hjemsted eller har ledelsens sæde her i landet, beskattes efter reglerne for selskaber omfattet af § 1, stk. 1, nr. 2, hvis en eller flere tilknyttede personer, jf. § 8 C, stk. 1, nr. 17, som sammenlagt direkte eller indirekte ejer mindst 50 pct. af stemmerettighederne, kapitalen eller retten til andel af overskuddet,

  1. er hjemmehørende i en eller flere fremmede stater, hvor enheden henholdsvis filialen skattemæssigt behandles som et selvstændigt skattesubjekt, eller
  2. er hjemmehørende i en eller flere fremmede stater, der ikke udveksler oplysninger med de danske myndigheder efter en dobbeltbeskatningsoverenskomst, en anden international overenskomst eller konvention eller en administrativt indgået aftale om bistand i skattesager, eller
  3. er direkte ejer og er hjemmehørende i en eller flere fremmede stater, som ikke har en dobbeltbeskatningsoverenskomst med Danmark, hvorefter kildeskatter på udbytter til selskaber skal frafaldes eller nedsættes, og som ikke er medlem af EU."

SEL § 2 C, stk. 1, nr. 3, finder ikke anvendelse på den påtænkte transaktion, da UK HoldCo 1 og UK HoldCo 2 vil være selvstændige skattesubjekter omfattet af DBO'en mellem Danmark og Storbritannien.

SEL § 2 C, stk. 1, nr. 1 og 2, finder ikke anvendelse i forhold til H1 Ltd. og de mellemliggende selskaber i Luxembourg og Storbritannien, da DK OpCo's i alle de involverede lande behandles som skattemæssigt transparente, og da alle de involverede lande udveksler oplysninger med Danmark efter en DBO mv.

På baggrund heraf er spørgsmålet kun, om SEL § 2 C, stk. 1, nr. 1 og 2, finder anvendelse i forhold til investorkredsen bag H1 Ltd. Mindre end 10% af de bagvedliggende investorer er hjemmehørende i lande, som eventuelt behandler DK OpCo's som selvstændige skattesubjekter, eller som ikke har en DBO med Danmark (potentielt "dårlige investorer"). Uanset at denne minoritet af de bagvedliggende investorer eventuelt måtte "agere sammen" i forhold til H1 Ltd., vil de repræsentere mindre end 50% af kapitalen/stemmerne/overskuddet i H1 Ltd. Denne minoritet skal ikke anses for at "agere sammen" med de øvrige investorer i H1 Ltd. (som udgør mere end 90%), da H1 Ltd. er et selvstændigt skattesubjekt. Det er således kun ved investering gennem et transparent personselskab, at "dårlige investorer" skal medregne kapital mv. fra "gode" investorer.[1] Herudover følger det af Skatterådets praksis, at SEL § 2 C under alle omstændigheder ikke finder anvendelse, hvis alle direkte ejere anser et dansk personselskab for en transparent enhed, idet der ikke opstår et mismatchresultat, jf. SKM2021.216.SR og SKM2021.218.SR (svar på spørgsmål 2). Dette er som omtalt tilfældet, da DK OpCo's anses for at være skattemæssigt transparente i Storbritannien, hvor UK HoldCo 1 og UK HoldCo 2 er hjemmehørende. På baggrund heraf finder SEL § 2 C, stk. 1 og 2, heller ikke anvendelse i forhold til de bagvedliggende investorer.

Dette resultat er konformt med formålet med SEL § 2 C, da indkomsten i DK OpCo's fuldt ud vil blive genstand for dansk beskatning. Der vil således ikke opstå et mismatchresultat. Ifølge artikel 9a, stk. 1, i Rådets direktiv 2017/952/EU skal der i en sådan situation ikke ske en omkvalifikation.

Sammenfattende kan det konkluderes, at SEL § 2 C ikke vil finde anvendelse i forhold til den påtænkte transaktion.

Skattestyrelsens indstilling og begrundelse

Spørgsmål 1

Det ønskes bekræftet, at danske kommanditselskaber (K/S'er) eller partnerselskaber (P/S'er), som vil blive etableret i forbindelse med en påtænkt investering, ikke bliver omfattet af selskabsskattelovens § 2 C.

Begrundelse

Det fremgår, at investeringsselskabet H1 Ltd. påtænker at købe fast ejendom i Danmark. Investeringen foretages gennem en række selskaber og enheder. Der henvises til beskrivelsen af de faktiske forhold og illustrationen af købsstrukturen.

De nuværende ejere af ejendommene ønsker at indgå i sale-and-lease-back ordninger for en periode på mindst 20 år. H1 Ltd. vil ikke blive involveret i driften. Ved udløbet af lejeperioden vil bygningerne kunne sælges eller genudlejes til lejerne eller tredjemand.

Ejendommene påtænkes købt og ejet af et eller flere danske kommanditselskaber eller partnerselskaber, der vil være skattemæssigt transparente enheder. I anmodningen er den/disse enheder benævnt "DK OpCo".

Det fremgår af selskabsskattelovens § 1, stk. 1, nr. 2, at der påhviler selvstændig skattepligt for selskaber, der er omfattet af selskabsskattelovens § 2 C.

Efter selskabsskattelovens § 2 C kan registreringspligtige skattemæssigt transparente enheder, under visse betingelser, blive beskattet som selvstændige skattesubjekter. Ved skattemæssigt transparente enheder forstås juridiske personer, der efter danske skatteregler ikke udgør et selvstændigt skattesubjekt, men hvis forhold er reguleret af selskabsretlige regler, en selskabsaftale eller en foreningsvedtægt. Se selskabsskattelovens § 2 C, stk. 1 og 3.

Selskabsskattelovens § 2 C har til formål at imødegå forskelle i den danske og udenlandske skattemæssige kvalifikation af enheder, som efter danske regler anses for at være transparente. Forskellig skattemæssig kvalifikation kan forekomme, hvis udlandet eksempelvis anser et dansk kommanditselskab for at være et selvstændigt skattesubjekt, hvorimod kommanditselskabet efter danske regler anses for at være en skattemæssigt transparent enhed. Uden bestemmelsen vil dette kunne medføre, at kommanditselskabets indkomst hverken beskattes i Danmark eller i udlandet. Udlandet vil således anse kommanditselskabets indkomst for at være skattepligtig til Danmark, mens Danmark vil anse indkomsten for at være skattepligtig i deltagernes hjemlande.

Spørgsmålet er, om DK OpCo opfylder betingelserne i selskabsskattelovens § 2 C og dermed vil blive anset for et selvstændigt skattesubjekt. Skattestyrelsen lægger til grund, at DK OpCo vil være registreringspligtig til Erhvervsstyrelsen.

Efter hovedreglen i selskabsskattelovens § 2 C, stk. 1, bliver DK OpCo omkvalificeret til selvstændigt skattesubjekt, hvis en eller flere tilknyttede personer, jf. selskabsskattelovens § 8 C, stk. 1, nr. 17, som sammenlagt direkte eller indirekte ejer mindst 50 % af stemmerettighederne, kapitalen eller retten til andel af overskuddet,

1) er hjemmehørende i en eller flere fremmede stater, hvor enheden henholdsvis filialen skattemæssigt behandles som et selvstændigt skattesubjekt, eller
2) er hjemmehørende i en eller flere fremmede stater, der ikke udveksler oplysninger med de danske myndigheder efter en dobbeltbeskatningsoverenskomst, en anden international overenskomst eller konvention eller en administrativt indgået aftale om bistand i skattesager, eller
3) er direkte ejer og er hjemmehørende i en eller flere fremmede stater, som ikke har en dobbeltbeskatningsoverenskomst med Danmark, hvorefter kildeskatter på udbytter til selskaber skal frafaldes eller nedsættes, og som ikke er medlem af EU.

I selskabsskattelovens § 2 C, stk. 2 er en generel undtagelse for hovedreglen. Undtagelsen gælder for kollektive investeringsinstitutter i henhold til Europa-Parlamentets og Rådets direktiv 2009/65/EF. Det vil sige et investeringsinstitut, der har en bred investorkreds, en diversificeret portefølje af investeringer og er underlagt investorbeskyttelsesregler i etableringslandet. Skattestyrelsen lægger til grund, at undtagelsesbestemmelsen ikke finder anvendelse her.

Som det fremgår af hovedreglen, er det et krav, at der skal være en eller flere tilknyttede personer, som sammenlagt direkte eller indirekte ejer mindst 50 % af stemmerettighederne, kapitalen eller retten til overskudsandel i DK OpCo. Tilknyttede personer defineres i selskabsskattelovens § 8 C, stk. 1, nr. 17.

Det fremgår af anmodningen, at UK HoldCo 1 og UK HoldCo 2, der udgør de direkte ejere af det/de danske kommanditselskaber/partnerselskaber (DK OpCo), vil anse DK OpCo for at være skattemæssigt transparent i Storbritannien.

Om UK HoldCo 1 og UK HoldCo 2 fremgår det yderligere, at de er selvstændige skattesubjekter i alle de involverede lande og at de vil være begrænset skattepligtige til Danmark af indkomsten fra udlejningen.

Herudover fremgår det, at DK OpCo er skattemæssigt transparent i alle de involverede lande.

Skattestyrelsen er enig med spørger i, at selskabsskattelovens § 2 C, stk. 1, nr. 3, ikke finder anvendelse, idet de direkte ejere, UK HoldCo 1 og UK HoldCo 2, vil være selvstændige skattesubjekter omfattet af dobbeltbeskatningsoverenskomsten mellem Danmark og Storbritannien.

Spørgsmålet er herefter, om selskabsskattelovens § 2 C, stk. 1, nr. 1 eller 2 finder anvendelse.

Det følger af selskabsskattelovens § 2 C, stk. 1, nr. 1, at DK OpCo vil blive behandlet som et selvstændigt skattesubjekt i Danmark, hvis den kvalificerende ejerkreds er hjemmehørende i et land, som behandler den transparente enhed som et selvstændigt skattesubjekt.

Af selskabsskattelovens § 2 C, stk. 1, nr. 2 følger, at DK OpCo tillige vil blive behandlet som et selvstændigt skattesubjekt i Danmark, hvis den kvalificerende ejerkreds er hjemmehørende i en eller flere fremmede stater, der ikke udveksler oplysninger med de danske myndigheder efter en dobbeltbeskatningsoverenskomst, en anden international overenskomst eller konvention eller en administrativt indgået aftale om bistand i skattesager.

Dette medfører, at når den direkte eller indirekte ejer er hjemmehørende i et land, hvor der ikke gælder en aftale om udveksling af skatteoplysninger, vil disse ejere blive medregnet ved opgørelsen af 50 pct.'s grænsen. Dette skal ses i sammenhæng med, at den danske transparente enhed i sådanne tilfælde muligvis anses for et selvstændigt skattesubjekt, og at usikkerheden om, hvordan den danske enhed kvalificeres i det land, hvor den direkte eller indirekte ejer er hjemmehørende, ikke bør kunne udnyttes til at omgå værnsreglen.

Se nærmere om baggrunden herfor i lovbemærkningerne til bestemmelsen (Lovforslag nr. 28 af 3/10 2018), hvoraf følgende fremgår:

"Det foreslås i stk. 1, nr. 2, at der sker omkvalificering af den transparente enhed m.v., hvis den kvalificerende ejerkreds er hjemmehørende i en eller flere fremmede stater, der ikke udveksler oplysninger med de danske myndigheder efter en dobbeltbeskatningsoverenskomst, en anden international overenskomst eller konvention eller en administrativt indgået aftale om bistand i skattesager.

Den nugældende bestemmelse i selskabsskattelovens § 2 C, stk. 1, medregner også direkte ejere, der er skattemæssigt hjemmehørende i lande, som ikke har en dobbeltbeskatningsoverenskomst med Danmark, hvorefter kildeskatter på udbytter til selskaber skal frafaldes eller nedsættes, og som ikke er medlem af EU.

Der er to grunde hertil, nemlig dels at Danmark ikke vil kunne få verificeret, om ejernes hjemland anser kommanditselskabet for at være et selvstændigt skattesubjekt, når det andet land ikke udveksler oplysninger med de danske skattemyndigheder, dels at disse lande ofte vil være lavskattelande, som alligevel ikke reelt beskatter indkomsten, selv om kommanditselskabet anses for at være transparent. Det vurderes, at den danske værnsregel fortsat bør varetage disse hensyn.

Når den direkte eller indirekte ejer er hjemmehørende i et land, hvor der ikke gælder en aftale om udveksling af skatteoplysninger, foreslås disse ejere medregnet ved opgørelsen af 50 pct.'s grænsen, jf. nr. 2 i den foreslåede bestemmelse. Dette skal ses i sammenhæng med, at den danske transparente enhed i sådanne tilfælde muligvis anses for et selvstændigt skattesubjekt, og at usikkerheden om, hvordan den danske enhed kvalificeres i det land, hvor den direkte eller indirekte ejer er hjemmehørende, ikke bør kunne udnyttes til at omgå værnsreglen."

Se også Den juridiske vejledning 2023-1, afsnit C.D.1.2.7.

I dette tilfælde er der tale om, at alle direkte ejere af DK OpCo (UK HoldCo 1 og UK HoldCo 2) behandler DK OpCo som en transparent enhed og at disse direkte ejere udveksler oplysninger med de danske myndigheder. De direkte ejere vil desuden blive begrænset skattepligtige til Danmark af udlejningen.

På baggrund af de foreliggende oplysninger vil der dermed ikke kunne opstå et hybrid mismatch, hvor forskelle i den danske og den udenlandske skattemæssige kvalifikation af DK OpCo, medfører at indkomsten hverken beskattes i Danmark eller i udlandet. Der er endvidere ikke usikkerhed om, hvordan DK OpCo kvalificeres i det land, hvor de direkte ejere er hjemmehørende.

Selskabsskattelovens § 2 C, stk. 1, nr. 1 og 2 er kun tiltænkt at finde anvendelse i de tilfælde, hvor der er en hybrid enhed eller der kan opstå tvivl herom på grund af manglende udveksling af skatteoplysninger.

På baggrund af de beskrevne forhold anser Skattestyrelsen derfor ikke, at selskabsskattelovens § 2 C kan finde anvendelse. Dette er i overensstemmelse med praksis. Der henvises til SKM2021.216.SR og SKM2021.218.SR.

I SKM2021.216.SR bekræftede Skatterådet, at 5 ud af 6 danske kommanditselskaber ikke var omfattet af selskabsskattelovens § 2 C, idet der ikke opstod et mismatch vedrørende enhederne når alle direkte ejere, herunder ejere, der ejede via skattetransparente enheder, anser det danske kommanditselskab for en transparent enhed. For et af kommanditselskaberne fandt Skatterådet derimod, at selskabsskattelovens § 2 C kunne finde anvendelse, idet det blev anset at 100% af ejerandelene var ejet af investorer hjemmehørende i lande, der anser et dansk kommanditselskab for en selvstændig skattepligtig enhed.

I SKM2021.218.SR bekræftede Skatterådet i spørgsmål 2, at to danske kommanditselskaber ophørte med at være omfattet af selskabsskattelovens § 2 C, såfremt en påtænkt omstrukturering blev gennemført. Efter omstruktureringen var alle direkte investorer i de to kommanditselskaber - herunder ejere, der ejer via skattetransparente enheder - hjemmehørende i lande, der anså danske kommanditselskaber for transparente enheder.

Det bemærkes, at Skattestyrelsen ikke har fundet anledning til at vurdere, hvorvidt selskabsskattelovens § 2 C kan finde anvendelse i forhold til investorkredsen bag H1 Ltd., da der ud fra det foreliggende ikke opstår hybrid mismatch ved den påtænkte ejerstruktur, hvorefter selskabsskattelovens § 2 C, stk. 1, nr. 1 og 2 ikke finder anvendelse og selskabsskattelovens § 2 C, stk. 1, nr. 3, som nævnt ovenfor, heller ikke finder anvendelse.

Indstilling

Skattestyrelsen indstiller, at spørgsmål 1 besvares med "Ja".

Skatterådets afgørelse og begrundelse

Skatterådet tiltræder Skattestyrelsens indstilling og begrundelse.

Lovgrundlag, forarbejder og praksis

Lovgrundlag

Selskabsskattelovens § 1

Stk. 1. Skattepligt i henhold til denne lov påhviler følgende selskaber og foreninger mv., der er hjemmehørende her i landet:

1) indregistrerede aktieselskaber og anpartsselskaber,

2) andre selskaber, i hvilke ingen af deltagerne hæfter personligt for selskabets forpligtelser, og som fordeler overskuddet i forhold til deltagernes i selskabet indskudte kapital, selskaber omfattet af § 2 C og registrerede selskaber med begrænset ansvar,
(…)

Selskabsskattelovens § 2 C

Stk. 1. Registreringspligtige filialer af udenlandske virksomheder og skattemæssigt transparente enheder, der er registreringspligtige, har vedtægtsmæssigt hjemsted eller har ledelsens sæde her i landet, beskattes efter reglerne for selskaber omfattet af § 1, stk. 1, nr. 2, hvis en eller flere tilknyttede personer, jf. § 8 C, stk. 1, nr. 17, som sammenlagt direkte eller indirekte ejer mindst 50 pct. af stemmerettighederne, kapitalen eller retten til andel af overskuddet,

1) er hjemmehørende i en eller flere fremmede stater, hvor enheden henholdsvis filialen skattemæssigt behandles som et selvstændigt skattesubjekt, eller
2) er hjemmehørende i en eller flere fremmede stater, der ikke udveksler oplysninger med de danske myndigheder efter en dobbeltbeskatningsoverenskomst, en anden international overenskomst eller konvention eller en administrativt indgået aftale om bistand i skattesager, eller
3) er direkte ejer og er hjemmehørende i en eller flere fremmede stater, som ikke har en dobbeltbeskatningsoverenskomst med Danmark, hvorefter kildeskatter på udbytter til selskaber skal frafaldes eller nedsættes, og som ikke er medlem af EU.

Stk. 2. Stk. 1 finder ikke anvendelse på kollektive investeringsinstitutter i henhold til Europa-Parlamentets og Rådets direktiv 2009/65/EF om samordning af love og administrative bestemmelser om visse institutter for kollektiv investering i værdipapirer (investeringsinstitutter).

Stk. 3. Ved skattemæssigt transparente enheder forstås juridiske personer, der efter danske skatteregler ikke udgør et selvstændigt skattesubjekt, men hvis forhold er reguleret af selskabsretlige regler, en selskabsaftale eller en foreningsvedtægt.

(…)

Selskabsskattelovens § 8 C

I §§ 8 D og 8 E forstås ved: (…)

17) Tilknyttet person: Et selvstændigt skattesubjekt, hvori et andet selvstændigt skattesubjekt (subjektet) har direkte eller indirekte indflydelse i form af stemmerettigheder eller kapitalejerskab på 25 pct. eller mere, eller hvorfra subjektet har ret til at modtage 25 pct. eller mere af overskuddet. Ved tilknyttet person forstås desuden en fysisk person eller et selvstændigt skattesubjekt, som har direkte eller indirekte indflydelse i form af stemmerettigheder eller kapitalejerskab på 25 pct. eller mere i subjektet eller har ret til at modtage 25 pct. eller mere af subjektets overskud. Har en fysisk person eller et selvstændigt skattesubjekt direkte eller indirekte indflydelse i subjektet og et eller flere selvstændige skattesubjekter på 25 pct. eller mere, anses alle berørte enheder, herunder subjektet, for tilknyttede personer. Agerer en fysisk person eller et selvstændigt skattesubjekt sammen med en anden person eller et selvstændigt skattesubjekt, for så vidt angår stemmerettigheder eller kapitalejerskab af et subjekt, skal det selvstændige skattesubjekt henholdsvis personen hver især anses som indehaver af alle de berørte stemmerettigheder eller hele den berørte kapital i det pågældende subjekt. Ved en tilknyttet person forstås også et selvstændigt skattesubjekt, der er del af samme konsoliderede koncern i regnskabsmæssig henseende som subjektet, et selvstændigt skattesubjekt, hvor subjektet har en væsentlig indflydelse på ledelsen, eller et selvstændigt skattesubjekt, som har en væsentlig indflydelse på ledelsen af subjektet. Uanset 1.-3. pkt. er ejerskabskravet 50 pct. ved hybride mismatch omfattet af stk. 1, nr. 1, litra b-e og g, § 2 C, stk. 1, og § 8 D, stk. 3.

RÅDETS DIREKTIV (EU) 2017/952 af 29. maj 2017 om ændring af direktiv (EU) 2016/1164, for så vidt angår hybride mismatch med tredjelande

(28) Ved gennemførelsen af dette direktiv bør medlemsstaterne anvende de relevante forklaringer og eksempler i OECD's BEPS-rapport om aktion 2 som en kilde til illustration eller fortolkning, i det omfang de er i overensstemmelse med bestemmelserne i dette direktiv og EU-retten.

(29) Reglerne om hybride mismatch i artikel 9, stk. 1 og 2, finder kun anvendelse, i det omfang den situation, som involverer et skattesubjekt, giver anledning til et mismatchresultat. Der bør ikke opstå et mismatchresultat, når et arrangement er genstand for tilpasning i henhold til artikel 9, stk. 5, eller artikel 9a, og ligeledes bør arrangementer, der er underlagt tilpasninger i henhold til disse dele af dette direktiv, ikke være genstand for yderligere tilpasning i henhold til reglerne om hybride mismatch.

(…)

Hybride mismatch

1. I det omfang et hybridt mismatch fører til et dobbelt fradrag:

a) skal fradraget nægtes i den medlemsstat, der er investorens jurisdiktion, og

b) skal fradraget nægtes i den medlemsstat, der er betalerens jurisdiktion, hvis fradraget ikke nægtes i investorens jurisdiktion. Sådanne fradrag skal dog være berettiget til modregning i dobbelt medregnet indkomst, uanset om de er opstået i en løbende eller efterfølgende skatteperiode.

2. I det omfang et hybridt mismatch fører til fradrag uden medregning:

a) skal fradraget nægtes i den medlemsstat, der er betalerens jurisdiktion, og

b) skal størrelsen af den betaling, der ellers ville give anledning til et mismatchresultat, medregnes i den medlemsstat, der er betalingsmodtagerens jurisdiktion, hvis fradraget ikke nægtes i betalerens jurisdiktion. L 144/8 DA Den Europæiske Unions Tidende 7.6.2017

3. En medlemsstat skal nægte fradrag for enhver betaling fra et skattesubjekt, i det omfang en sådan betaling direkte eller indirekte finansierer fradragsberettigede udgifter, der giver anledning til et hybridt mismatch gennem en transaktion eller en række transaktioner mellem tilknyttede selskaber eller indgået som led i en struktureret arrangement, medmindre en af de jurisdiktioner, der er involveret i transaktionerne eller rækken af transaktioner, har foretaget en tilsvarende justering i forbindelse med et sådant hybridt mismatch.

4. En medlemsstat kan udelukke fra anvendelsesområdet for:

a) denne artikels stk. 2, litra

b): hybride mismatch som defineret i artikel 2, nr. 9), første afsnit, litra b), c), d) eller f) b) denne artikels stk. 2, litra a) og b): hybride mismatch som følge af betaling af renter i henhold til et finansielt instrument til et tilknyttet selskab, hvor:

i) det finansielle instrument har konverterings-, bail-in- eller nedskrivningsegenskaber

ii) det finansielle instrument er udstedt alene med det formål at opfylde de krav til tabsabsorberingsevne, der gælder for banksektoren, og det finansielle instrument er anerkendt som sådant i skattesubjektets krav til tabsabsorberingsevne

iii) det finansielle instrument er udstedt: — i forbindelse med finansielle instrumenter med konverterings-, bail-in- eller nedskrivningsegenskaber på modervirksomhedsniveau — på et niveau, som er nødvendigt for at opfylde de gældende krav til tabsabsorberingsevne — ikke som led i et struktureret arrangement, og

iv) det samlede nettofradrag for den konsoliderede koncern i arrangementet ikke overstiger det beløb, som ville have været tilfældet, hvis skattesubjektet havde udstedt et sådant finansielt instrument direkte til markedet.

Litra b) finder anvendelse indtil den 31. december 2022.

5. I det omfang et hybridt mismatch involverer indkomst fra et tilsidesat fast driftssted, som ikke er skattepligtigt i den medlemsstat, hvori skattesubjektet er skattemæssigt hjemmehørende, kræver denne medlemsstat, at skattesubjektet medregner den indkomst, der ellers ville blive henført til det tilsidesatte faste driftssted, i sit skattegrundlag. Dette gælder, medmindre medlemsstaten er forpligtet til at fritage sådan indkomst i medfør af en dobbeltbeskatningsoverenskomst, der er indgået af medlemsstaten med et tredjeland.

6. I det omfang en hybrid overførsel er udformet med henblik på at frembringe et nedslag for indeholdt skat på en betaling afledt af et overført finansielt instrument til mere end én af de involverede parter, begrænser skattesubjektets medlemsstat omfanget af dette nedslag i forhold til den skattepligtige nettoindkomst, der knytter sig til denne betaling.«

5) Følgende artikler indsættes:

»Artikel 9a

Omvendte hybride mismatch

1. Hvis en eller flere tilknyttede ikkehjemmehørende enheder, som sammenlagt ejer en direkte eller indirekte interesse i mindst 50 % af stemmerettighederne, kapitalen eller retten til en andel af overskuddet i en hybrid enhed, som er registreret eller etableret i en medlemsstat, er beliggende i en eller flere jurisdiktioner, der behandler den hybride enhed som en skattepligtig person, anses den hybride enhed som hjemmehørende i den pågældende medlemsstat, og dens indkomst beskattes, i det omfang den pågældende indkomst ikke beskattes på anden vis i henhold til lovgivningen i medlemsstaten eller i en anden jurisdiktion.

2. Stk. 1 finder ikke anvendelse på et institut for kollektiv investering. I denne artikel forstås ved »institut for kollektiv investering« en investeringsfond eller et institut, der er udbredt, har en diversificeret portefølje af værdipapirer og er underlagt regler for investorbeskyttelse i det land, hvor investeringsfonden eller instituttet er etableret.

Forarbejder

Lovforslag nr. 28 af 3/10 2018 (Implementering af direktivet om skatteundgåelse og direktivet om skattetvistbilæggelse og forskellige ændringer af momssystemdirektivet)

Bemærkninger til lovforslaget

Almindelige bemærkninger

1. Indledning

1.1. Lovforslagets formål og baggrund

Formålet med dette lovforslag er at implementere Rådets direktiv 2016/1164/EU vedrørende regler til bekæmpelse af metoder til skatteundgåelse, der direkte indvirker på det indre markeds funktion, af 12. juli 2016, og Rådets direktiv 2017/952/EU om ændring af direktiv 2016/1164/EU, for så vidt angår hybride mismatch med tredjelande, af 29. maj 2017. Herefter benævnt skatteundgåelsesdirektivet, når det omtales samlet, og skatteundgåelsesdirektiv I og skatteundgåelsesdirektiv II, når de omtales enkeltvis.
(…)
Bemærkninger til lovforslagets enkelte bestemmelser

Til § 1
(…)
Til nr. 3

Selskabsskattelovens § 2 C har til formål at imødegå forskelle i den danske og udenlandske skattemæssige kvalifikation af enheder, som efter danske regler anses for at være transparente. Dette omfatter de såkaldte omvendt hybride mismatch. Bestemmelsen omfatter både registreringspligtige filialer af udenlandske virksomheder og skattemæssigt transparente enheder.

Forskellig skattemæssig kvalifikation kan forekomme, hvis udlandet eksempelvis anser et dansk kommanditselskab for at være et selvstændigt skattesubjekt, hvorimod kommanditselskabet efter danske regler anses for at være en skattemæssigt transparent enhed. Uden værnsreglen vil dette kunne medføre, at kommanditselskabets indkomst hverken beskattes i Danmark eller i udlandet. Udlandet vil således anse kommanditselskabets indkomst for at være skattepligtig til Danmark, mens Danmark vil anse indkomsten for at være skattepligtig i deltagernes hjemlande.

Når selskabsskattelovens § 2 C, stk. 1, finder anvendelse, bliver den transparente enhed beskattet som et selvstændigt skattesubjekt omfattet af selskabsskattelovens § 1, stk. 1, nr. 2. Dette indebærer, at enheden eller filialen anses for at være fuldt skattepligtige til Danmark i lighed med f.eks. et indregistreret aktieselskab. Det er dermed ikke længere deltagerne eller ejerne af enheden eller filialen, der beskattes af indkomsten, men der opgøres i stedet et selvstændigt beskatningsgrundlag for enheden eller filialen i Danmark.

En af betingelserne for omkvalificering efter selskabsskattelovens § 2 C, stk. 1, er, at direkte ejere med mere end 50 pct. af kapitalen eller med besiddelse af mere end 50 pct. af stemmerettighederne er hjemmehørende i udlandet.

Det foreslås, at selskabsskattelovens § 2 C, stk. 1, nyaffattes. Det foreslås, at registreringspligtige filialer af udenlandske virksomheder og skattemæssigt transparente enheder, der er registreringspligtige, har vedtægtsmæssigt hjemsted eller har ledelsens sæde her i landet, i visse tilfælde skal beskattes efter reglerne for selskaber omfattet af § 1, stk. 1, nr. 2.

Efter forslaget sker der omkvalificering, hvis en eller flere tilknyttede personer, jf. selskabsskattelovens § 8 C, stk. 1, nr. 17, som sammenlagt direkte eller indirekte ejer mindst 50 pct. af stemmerettighederne, kapitalen eller retten til andel af overskuddet, opfylder en af de tre betingelser i de foreslåede selskabsskattelovens § 2 C, stk. 1, nr. 1-3.

Herved vil kredsen svare til den kreds, som anvendes i den foreslåede bestemmelse i selskabsskattelovens § 8 D om hybride mismatch, jf. definitionen af tilknyttede personer i den foreslåede bestemmelse selskabsskattelovens § 8 C, stk. 1, nr. 17.

Efter forslaget udvides ejerkredsen til som udgangspunkt at omfatte både direkte og indirekte ejerskab. Herved tages der højde for, at ejerandele kan være placeret i forskellige led i koncernstrukturen og i forskellige lande, hvorved den direkte kvalificerende ejerandel kan formindskes, samtidig med at den indirekte ejerandel fastholdes. Det bemærkes desuden, at den foreslåede ejerandel mindst skal udgøre 50 pct. i modsætning til tidligere, hvor der var krav om en ejerandel på mere end 50 pct.

Ved opgørelsen af ejerandelene, stemmerettighederne, kapitalen og retten til overskuddet, medregnes tilknyttede personers ejerandele. Dvs., at bestemmelsen finder anvendelse, når personen eller selskabet sammen med en til flere tilknyttede personer ejer mindst 50 pct. af enten stemmerettighederne, kapitalen og retten til overskuddet i enheden hen51 holdsvis filialen. Definitionen af, hvem der anses for tilknyttede personer, fremgår af den nye bestemmelse i selskabsskattelovens § 8 C, stk. 1, nr. 17, jf. lovforslagets § 1, nr. 9.

Udvidelsen af definitionen af den relevante ejerkreds vil bringe bestemmelsen i overensstemmelse med de minimumskrav, der følger af skatteundgåelsesdirektivet. Der er således tale om en direktivbestemt stramning af værnsreglen.

Det foreslås i stk. 1, nr. 1, at der sker omkvalificering af den transparente enhed m.v., hvis den kvalificerende ejerkreds er hjemmehørende i en eller flere fremmede stater, hvor enheden henholdsvis filialen skattemæssigt behandles som et selvstændigt skattesubjekt.

Direktivets minimumskrav vedrører kun tilfælde, hvor den direkte eller indirekte ejer er hjemmehørende i et land, hvor den danske transparente enhed anses for et selvstændigt skattesubjekt. Disse tilfælde er således omfattet af nr. 1 i den foreslåede bestemmelse.

Efter forslaget vil en dansk transparent enhed således blive behandlet som et selvstændigt skattesubjekt i Danmark, hvis den kvalificerende ejerkreds er hjemmehørende i et land, som behandler den transparente enhed som et selvstændigt skattesubjekt. Der sker således en tilpasning af den danske kvalifikation i henhold til den udenlandske kvalifikation.

Det foreslås i stk. 1, nr. 2, at der sker omkvalificering af den transparente enhed m.v., hvis den kvalificerende ejerkreds er hjemmehørende i en eller flere fremmede stater, der ikke udveksler oplysninger med de danske myndigheder efter en dobbeltbeskatningsoverenskomst, en anden international overenskomst eller konvention eller en administrativt indgået aftale om bistand i skattesager.

Den nugældende bestemmelse i selskabsskattelovens § 2 C, stk. 1, medregner også direkte ejere, der er skattemæssigt hjemmehørende i lande, som ikke har en dobbeltbeskatningsoverenskomst med Danmark, hvorefter kildeskatter på udbytter til selskaber skal frafaldes eller nedsættes, og som ikke er medlem af EU.

Der er to grunde hertil, nemlig dels at Danmark ikke vil kunne få verificeret, om ejernes hjemland anser kommanditselskabet for at være et selvstændigt skattesubjekt, når det andet land ikke udveksler oplysninger med de danske skattemyndigheder, dels at disse lande ofte vil være lavskattelande, som alligevel ikke reelt beskatter indkomsten, selv om kommanditselskabet anses for at være transparent. Det vurderes, at den danske værnsregel fortsat bør varetage disse hensyn.

Når den direkte eller indirekte ejer er hjemmehørende i et land, hvor der ikke gælder en aftale om udveksling af skatteoplysninger, foreslås disse ejere medregnet ved opgørelsen af 50 pct.'s grænsen, jf. nr. 2 i den foreslåede bestemmelse. Dette skal ses i sammenhæng med, at den danske transparente enhed i sådanne tilfælde muligvis anses for et selvstændigt skattesubjekt, og at usikkerheden om, hvordan den danske enhed kvalificeres i det land, hvor den direkte eller indirekte ejer er hjemmehørende, ikke bør kunne udnyttes til at omgå værnsreglen.

Det foreslås i stk. 1, nr. 3, at der sker omkvalificering af den transparente enhed m.v., hvis den kvalificerende ejerkreds er direkte ejer og er hjemmehørende i en eller flere fremmede stater, som ikke har en dobbeltbeskatningsoverenskomst med Danmark, hvorefter kildeskatter på udbytter til selskaber skal frafaldes eller nedsættes, og som ikke er medlem af EU.

I tilfælde, hvor der gælder en aftale om udveksling af skatteoplysninger, men det pågældende land ikke har en dobbeltbeskatningsoverenskomst med Danmark, hvorefter kildeskatter på udbytter til selskaber skal frafaldes eller nedsættes, og heller ikke er medlem af EU, vil det kun være det andet af de ovenfor omtalte hensyn - ejerens status som hjemmehørende i et lavskatteland - der vil gøre sig gældende.

Hensynet bag værnsreglen kan i disse tilfælde fuldt ud varetages ved, at selskabsskattelovens § 2 C, stk. 1, finder anvendelse i forhold til direkte ejere i de pågældende lande. Er der tale om indirekte ejere i lavskattelande, vil der nemlig ske beskatning i det land, hvor den direkte ejer er hjemmehørende, medmindre den direkte ejer opfylder betingelserne for at skulle medregnes ved opgørelsen af 50 pct.'s grænsen.

Efter forslaget til stk. 1, nr. 3 skal der ved opgørelsen af 50 pct.'s grænsen kun medregnes direkte ejere hjemmehørende i lande, der ikke har en dobbeltbeskatningsoverenskomst med Danmark, hvorefter kildeskatter på udbytter til selskaber skal frafaldes eller nedsættes, og heller ikke er medlem af EU. I disse tilfælde medregnes indirekte ejere altså ikke, hvilket svarer til gældende ret.

Ved vurderingen af, om der er tale om direkte eller indirekte ejerskab, finder bestemmelsen i selskabsskattelovens § 2, stk. 9, fortsat anvendelse. Ejer et selskab i et lavskatteland f.eks. en dansk transparent enhed via en udenlandsk enhed, der i sit hjemland anses for transparent, vil der efter denne bestemmelse være tale om et direkte ejerskab, selv om lavskattelandet anser den udenlandske enhed for et selvstændigt skattesubjekt.

Forslaget har til hensigt at styrke værnet mod, at transparente enheder i Danmark udnyttes til at undgå beskatning som følge af forskelle mellem den danske og den udenlandske kvalifikation af enheden. Forslaget vil derfor medføre, at en større kreds af enheder eller filialer i Danmark vil blive omfattet af reglen, hvorefter de skal beskattes som selvstændige skattesubjekter i Danmark.

Praksis

SKM2021.218.SR

Skatterådet kunne ikke bekræfte, at to danske kommanditselskaber ikke var omfattet af selskabsskattelovens § 2 C. Sagen vedrørte fortolkningen af selskabsskattelovens § 2 C og henvisningen til "tilknyttede personer" i selskabsskattelovens § 8 C, stk. 1, nr. 17 og hvornår "agerer sammen" finder anvendelse. Skatterådet fandt, at den direkte henvisning i selskabsskattelovens § 2 C til selskabsskattelovens § 8 C, stk. 1, nr. 17 medførte, at reglerne om at agere sammen, også skulle finde anvendelse ved vurdering af om investorerne sammenlagt direkte eller indirekte ejede mindst 50 pct. af stemmerne. Konsekvensen heraf var, at de investorer, der agerede sammen hver især ansås som indehaver af alle de berørte stemmerettigheder. Herefter ansås 96,5% af ejerandelene i de to danske K/S'er for ejet af investorer, der var hjemmehørende i lande, der anså et dansk K/S for en selvstændig skattepligtig enhed. Skatterådet bekræftede, at de to danske kommanditselskaber ophørte med at være omfattet af selskabsskattelovens § 2 C, såfremt den påtænkte omstrukturering gennemførtes. Efter omstruktureringen var alle direkte investorer i de to kommanditselskaber - herunder ejere, der ejer via skattetransparente enheder - hjemmehørende i lande, der anser et dansk kommanditselskab for en transparent enhed.

SKM2021.216.SR

Skatterådet kunne mod Spørgers ønske ikke bekræfte, at H4, ikke var omfattet af reglerne om hybride mismatch i selskabsskattelovens § 2 C. H4 var ejet af to danske kommanditselskaber. Investorerne i det ene kommanditselskab kunne være hjemmehørende i lande, der anså et dansk kommanditselskab for et selvstændigt skattesubjekt. De to kommanditselskaber havde samme Investment Manager, der varetog daglig ledelse og drift i selskaberne. Skatterådet fandt, at investorer, der deltog i selskaber med samme ledelse, ansås for at agere sammen via den fælles ledelse i forhold til underliggende investeringer. Samtlige investorer i H4 ansås dermed for at agere sammen via den fælles ledelse i de to kommanditselskaber, således at investorerne hver især skulle anses som indehaver af alle de berørte stemmerettigheder. Konsekvensen heraf var, at over 50% af investorerne i H4 skulle anses for hjemmehørende i et land, der anså et dansk kommanditselskab for et selvstændigt skattesubjekt. H4 skulle herefter beskattes som et selvstændigt skattesubjekt, jf. selskabsskattelovens § 2 C. Skatterådet bekræftede, i overensstemmelse med Spørgers ønske, at H1, H6, H2, H3 og H5 ikke var omfattet af reglerne om hybride mismatch i selskabsskattelovens § 2 C.

SKM2020.453.SR

Sagen drejede sig om, hvorvidt en række danske kommanditselskaber var omfattet af selskabsskattelovens § 2 C. Investorerne i kommanditselskaberne bestod af danske og udenlandske pensionskasser og øvrige institutionelle investorer samt professionelle investorer. Skatterådet bekræftede, at ingen af de tre selskaber var omfattet af bestemmelsen i selskabsskattelovens § 2 C

SKM2020.35.SR

Sagen drejede sig om, hvorvidt en række danske kommanditselskaber var omfattet af selskabsskattelovens § 2 C, som gældende fra 1. januar 2020. Skatterådet fandt ikke, at der var en eller flere tilknyttede personer, som sammenlagt direkte eller indirekte ejede mindst 50 pct. af stemmerettighederne, kapitalen eller retten til andel af overskuddet i kommanditselskaberne, og som var hjemmehørende i en eller flere fremmede stater, hvor kommanditselskaberne skattemæssigt behandles som et selvstændigt skattesubjekt. Skatterådet bekræftede herefter i overensstemmelse med Spørgers ønske, at selskaberne ikke var omfattet af bestemmelsen. Selskaberne skulle derfor ikke beskattes efter reglerne for selvstændige skattesubjekter i selskabsskattelovens § 1, stk. 1, nr. 2.

Den juridiske vejledning 2023-1, afsnit C.D.1.2.7 Skattemæssig selskabskvalifikation - SEL § 2 C

(…)

Betingelser

Efter hovedreglen i SEL § 2 C, stk. 1, bliver registreringspligtige filialer og transparente enheder omkvalificeret til selvstændige skattesubjekter, hvis en eller flere tilknyttede personer, jf. SEL § 8 C, stk. 1, nr. 17, som sammenlagt direkte eller indirekte ejer mindst 50 pct. af stemmerettighederne, kapitalen eller retten til andel af overskuddet,

  1. er hjemmehørende i en eller flere fremmede stater, hvor enheden henholdsvis filialen skattemæssigt behandles som et selvstændigt skattesubjekt,
  2. er hjemmehørende i en eller flere fremmede stater, der ikke udveksler oplysninger med de danske myndigheder efter en dobbeltbeskatningsoverenskomst, en anden international overenskomst eller konvention eller en administrativt indgået aftale om bistand i skattesager, eller
  3. er direkte ejer og er hjemmehørende i en eller flere fremmede stater, som ikke har en dobbeltbeskatningsoverenskomst med Danmark, hvorefter kildeskatter på udbytter til selskaber skal frafaldes eller nedsættes, og som ikke er medlem af EU.

Ad tilknyttede personer
Kredsen af tilknyttede personer svarer til den kreds, som anvendes i SEL § 8 D om hybride mismatch, jf. definitionen af tilknyttede personer i SEL § 8 C, stk. 1, nr. 17. Dette er en ændring i forhold til før 1. januar 2020, hvor kredsen kun omfattede direkte ejere med mere end 50 pct. af kapitalen eller med besiddelse af mere end 50 pct. af stemmerettighederne.

Ændringen tager højde for, at ejerandele kan være placeret i forskellige led i koncernstrukturen og i forskellige lande, hvorved den direkte kvalificerende ejerandel kan formindskes, samtidig med at den indirekte ejerandel fastholdes. Det bemærkes desuden, at ejerandelen mindst skal udgøre 50 pct. i modsætning til tidligere, hvor der var krav om en ejerandel på mere end 50 pct.

Ved opgørelsen af ejerandelene, stemmerettighederne, kapitalen og retten til overskuddet, medregnes tilknyttede personers ejerandele. Dvs., at bestemmelsen finder anvendelse, når personen eller selskabet sammen med en til flere tilknyttede personer ejer mindst 50 pct. af enten stemmerettighederne, kapitalen og retten til overskuddet i enheden henholdsvis filialen.

Udvidelsen af definitionen af den relevante ejerkreds bringer bestemmelsen i overensstemmelse med de minimumskrav, der følger af skatteundgåelsesdirektivet. Der er således tale om en direktivbestemt stramning af værnsreglen.

Ad 1.
Der sker omkvalificering af den transparente enhed m.v., hvis den kvalificerende ejerkreds er hjemmehørende i en eller flere fremmede stater, hvor enheden henholdsvis filialen skattemæssigt behandles som et selvstændigt skattesubjekt.

Skatteundgåelsesdirektivets minimumskrav vedrører kun tilfælde, hvor den direkte eller indirekte ejer er hjemmehørende i et land, hvor den danske transparente enhed anses for et selvstændigt skattesubjekt. Disse tilfælde er således omfattet af nr. 1 i bestemmelsen.

En dansk transparent enhed vil således blive behandlet som et selvstændigt skattesubjekt i Danmark, hvis den kvalificerende ejerkreds er hjemmehørende i et land, som behandler den transparente enhed som et selvstændigt skattesubjekt. Der sker således en tilpasning af den danske kvalifikation i henhold til den udenlandske kvalifikation.

Ad 2.
Der sker omkvalificering af den transparente enhed m.v., hvis den kvalificerende ejerkreds er hjemmehørende i en eller flere fremmede stater, der ikke udveksler oplysninger med de danske myndigheder efter en dobbeltbeskatningsoverenskomst, en anden international overenskomst eller konvention eller en administrativt indgået aftale om bistand i skattesager.

Denne betingelse er indført ved lov nr. 1726 af 27. december 2018 med virkning fra og med 1. januar 2020. Der er to grunde hertil, nemlig dels at Danmark ikke vil kunne få verificeret, om ejernes hjemland anser kommanditselskabet for at være et selvstændigt skattesubjekt, når det andet land ikke udveksler oplysninger med de danske skattemyndigheder, dels at disse lande ofte vil være lavskattelande, som alligevel ikke reelt beskatter indkomsten, selv om kommanditselskabet anses for at være transparent.

Når den direkte eller indirekte ejer er hjemmehørende i et land, hvor der ikke gælder en aftale om udveksling af skatteoplysninger, medregnes disse ejere ved opgørelsen af 50 pct.'s grænsen. Dette skal ses i sammenhæng med, at den danske transparente enhed i sådanne tilfælde muligvis anses for et selvstændigt skattesubjekt, og at usikkerheden om, hvordan den danske enhed kvalificeres i det land, hvor den direkte eller indirekte ejer er hjemmehørende, ikke bør kunne udnyttes til at omgå værnsreglen.

Ad 3.
Der sker omkvalificering af den transparente enhed m.v., hvis den kvalificerende ejerkreds er direkte ejer og er hjemmehørende i en eller flere fremmede stater, som ikke har en dobbeltbeskatningsoverenskomst med Danmark, hvorefter kildeskatter på udbytter til selskaber skal frafaldes eller nedsættes, og som ikke er medlem af EU.

I tilfælde, hvor der gælder en aftale om udveksling af skatteoplysninger, men det pågældende land ikke har en dobbeltbeskatningsoverenskomst med Danmark, hvorefter kildeskatter på udbytter til selskaber skal frafaldes eller nedsættes, og heller ikke er medlem af EU, vil det kun være det andet af de ovenfor omtalte hensyn - ejerens status som hjemmehørende i et lavskatteland - der vil gøre sig gældende.

Hensynet bag værnsreglen kan i disse tilfælde fuldt ud varetages ved, at SEL § 2 C, stk. 1, finder anvendelse i forhold til direkte ejere i de pågældende lande. Er der tale om indirekte ejere i lavskattelande, vil der nemlig ske beskatning i det land, hvor den direkte ejer er hjemmehørende, medmindre den direkte ejer opfylder betingelserne for at skulle medregnes ved opgørelsen af 50 pct.'s grænsen.

Efter SEL § 2 C, stk. 1, nr. 3, skal der ved opgørelsen af 50 pct.'s grænsen kun medregnes direkte ejere hjemmehørende i lande, der ikke har en dobbeltbeskatningsoverenskomst med Danmark, hvorefter kildeskatter på udbytter til selskaber skal frafaldes eller nedsættes, og heller ikke er medlem af EU. I disse tilfælde medregnes indirekte ejere altså ikke.

(…)


[1] Jf. punkt 377 og eksempel 11.2 og 11.5 i Neutralising the Effects of Hybrid Mismatch Arrangements, Action 2 - 2015, Final Report (OECD, Paris: 2015)