| Dokumentets dato: | 27-04-2021 |
| Offentliggjort: | 27-05-2021 |
| SKM-nr: | SKM2021.288.SR |
| Journalnr.: | 20-1450716 |
| Referencer.: | Selskabsskatteloven Fusionsskatteloven |
| Dokumenttype: | Bindende svar |
H1 var ejet af X personlige aktionærer. H1 havde regnskabsår X. XX - XX. XX, og indgik i national sambeskatning med dets datterselskaber H3 og H1. Datterselskabet, H2 var stiftet den X. X 20XX via en skattepligtig tilførsel af aktiver, således at de to datterselskaber herefter var ejet via H2. Det blev påtænkt at gennemføre en ophørsspaltning af H1 efter fusionsskattelovens § 15 a, stk. 1, 4. - 10. pkt., med virkning pr. X. X 20XX. Selskabet ønskede derfor bekræftet, at den påtænkte ophørsspaltning kunne gennemføres med skattemæssigt
tilbagevirkende kraft med virkning pr. X. X 20XX. Skatterådet kunne ikke bekræfte dette.
Det blev også ønsket bekræftet, at den skattefrie ophørsspaltning af H1 ville opfylde betingelsen i
fusionsskattelovens § 15 a, stk. 2, 2. pkt., såfremt ophørsspaltningen regnskabsmæssigt blev foretaget på basis af de regnskabsmæssigt bogførte værdier og hver anpartshaver bliver 100 % anpartshaver i et af de modtagende selskaber. Skatterådet bekræftede dette.
Spørgsmål
Svar
Beskrivelse af de faktiske forhold
Ejerforhold
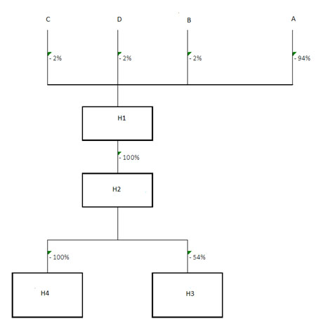
Selskabet er ejet af A (XX%), B (X%), C (X%) og D (X%).
Selskabet ejer XX % af kapitalen i H2. H2 ejer XX % af kapitalen i H3 og 100 % af kapitalen i H4. Der henvises til vedlagte koncernoversigt.
Struktur inden spaltning
Struktur efter spaltning
Baggrundsoplysninger
Selskabets aktivitet er at eje kapitalandele i datterselskabet H2.
Datterselskabet er stiftet den X. X 20XX via en skattepligtig tilførsel af aktiver med regnskabs- og skattemæssig virkning fra X/X 20XX.
Selskabet blev stiftet ved en spaltning den X.X.20XX med en kapital på XX til kurs XX.
Selskabet har regnskabsår X.X - X.X og indgår i national sambeskatning med
datterselskabet H2 og dets datterselskaber H3 der driver tømrer- og byggevirksomhed og H4, der driver virksomhed med udlejning af driftsmateriel til søsterselskabet.
Ingen af selskaberne har siden stiftelsen indgået i skattefri omstruktureringer.
Den påtænkte omstrukturering og baggrunden herfor
Ophørsspaltningen påtænkes gennemført efter fusionsskattelovens § 15 a, stk. 1, 4. - 10. pkt., med virkning pr. X. X 20XX.
Selskabet påtænkes ophørsspaltet, således at selskabet opdeles i 4 nystiftede selskaber.
De nuværende kapitalejere vil eje 100 % af kapitalen i hver deres selskab. De enkelte selskaber vil eje kapitalandele i H2. De nystiftede selskaber vil eje kapitalandelene i samme forhold som deres ejerandel af det ophørende selskab. Der vederlægges med anparterne med en værdi i samme forhold som inden spaltningen.
Ejerforholdene fremgår af vedlagte koncernoversigt.
Eneste aktiv i det ophørende selskab er kapitalandele i H2. Der er ingen gæld.
Det kan lægges til grund, at værnsreglen i fusionsskattelovens § 15 a, stk. 1, 11. pkt., i den foreliggende situation ikke medfører, at der skal søges om tilladelse til ophørsspaltningen.
Det kan lægges til grund, at kapitalejerne i forbindelse med ophørsspaltningen udelukkende modtager vederlag i form af alle kapitalandelene i de nystiftede selskaber.
Der sker således ingen kontantvederlæggelse.
Værdiansættelsen af kapitalandelene i det ophørende selskab er opgjort i overensstemmelse med hjælpereglen i TSS-cirkulære 2000-9. En opgørelse er indsendt til Skattestyrelsen.
Spørgers opfattelse og begrundelse
Spørgsmål 1
Spaltningsdatoen skal være sammenfaldende med skæringsdatoen for de modtagende selskaber. De modtagende selskaber vil have regnskabsår X/X - XX/X, som det ophørende selskab.
I den situation, hvor der i forbindelse med en spaltning sker ophør eller etablering af
koncernforbindelse og dermed ind-og/eller udtræden af en sambeskatning, har selskabsskattelovens § 31 forrang, jf. fusionsskattelovens § 5, stk. 3. Dette betyder, at spaltningsdatoen i denne situation vil være datoen for vedtagelse af spaltningen og ikke skæringsdatoen for det modtagende selskabs regnskabsår.
Såfremt der er sket ophørsspaltning af det ultimative moderselskab, anses samtlige
datterselskaber for udtrådt af koncernen på vedtagelsestidspunktet, og der skal laves
delopgørelser. Dette gælder dog ikke, hvis nedenstående betingelser er opfyldt:
Opfyldelse af ovenstående betingelser:
Efter spaltningen vil det selskab, som ejes med XX procent af A være administrationsselskab for sambeskatningskredsen som herefter udgør:
Uanset om spaltningen gennemføres eller ej, vil sambeskatningen i de underliggende datterselskaber være uændret. Såfremt der skal udarbejdes delopgørelse i forbindelse med spaltningen, vil der alene være tale om en periodisering af den skattepligtige indkomst, som fordeles mellem den oprindelige sambeskatningskreds med H1 som administrationsselskab, og den nye sambeskatningskreds, hvor det nystiftede selskab ejet af A vil være administrationsselskab.
Det nystiftede selskab ejet af A vil ikke have andre aktiviteter end at eje
kapitalandele i H2. Såfremt spaltningen gennemføres med tilbagevirkende kraft, og sambeskatning med det nye administrations- og moderselskab etableres pr. X/X 20XX, vil hele den skattepligtige indkomst fra de underliggende selskaber blive indberettet med selvangivelsen for det nystiftede selskab ejet af A.
Da der med andre ord ikke flyttes indkomst ud eller ind i den oprindelige sambeskatning, er det vores opfattelse, at spaltningen kan gennemføres med skattemæssig virkning pr. X/X 20XX, og sambeskatningen mellem det nystiftede selskab ejet af A og de underliggende datterselskaber:
kan etableres med virkning fra X/X 20XX.
Det fremgår af afsnittet Skattestyrelsens indstilling og begrundelse for spørgsmål 1, at:
"Det er Skattestyrelsens opfattelse, at en skattepligtig tilførsel af aktiver ikke kan ske med tilbagevirkende kraft.", hvilket begrundes med, at der ikke er tale om indskud af en virksomhed. Det fremgår af sagsfremstillingen, at det er Skattestyrelsens opfattelse, at overdragelsen af aktier i to datterselskaber ikke kan betragtes som overdragelse af en virksomhed.
H1´s hovedaktivitet er at eje kapitalandele i de to selskaber. Selskabet har imidlertid også andre aktiviteter. Nedenfor er oplistet de øvrige aktiviteter samt oplysninger omkring andel af selskabets samlede indtægter og aktiver fra seneste årsregnskab.
Bemærkninger vedrørende praktiske konsekvenser af de foretagne og planlagte dispositioner
Vi vil, som også anført i anmodningen om bindende svar, fremhæve at hverken den skattepligtige tilførsel af aktiver eller den påtænkte ophørsspaltning
vil have nogen praktisk betydning for den beskatning som vil ske i indkomståret X/X 20XX - XX/X 20XX.
Der vil alene være tale om periodisering af den skattepligtige indkomst som vil skulle fordeles mellem H1 og H2 for perioden X/X - X/X 20XX, hvor der ville skulle udarbejdes delårsopgørelser.
Der ville herudover skulle udarbejdes delårsopgørelser som følge af ophørsspaltningen, såfremt denne ikke kan gennemføres med tilbagevirkende kraft, da
der opstår et nyt administrationsselskab for sambeskatningen som følge af spaltningen.
Ultimativt vil der dog ikke være flyttet skattepligtig indkomst ud af koncernen som følge af spaltningen, da skattepligtig indkomst fra H1´s datterselskab og datterdatterselskaber vil være uændret, og der ikke forventes indkomst i H1 eller det nye selskab som opstår som følge af spaltningen.
Spørgsmål 2
Det er vores opfattelse, at når der udelukkende vederlægges med anparter, og der i
forbindelse hermed ikke sker formueforskydning mellem de eksisterende anpartshavere i det ophørende selskab, da de vederlægges med kapitalandele i modtagende selskab i forhold til deres nuværende ejerandele, at den opgjorte værdi er udtryk for handelsværdien.
Det kan lægges til grund for besvarelsen, at de nystiftede selskaber kan fungere ved hjælp af egne midler, da der ikke vil være nogen gæld på spaltningstidspunktet. Der opstår ingen mellemregninger i forbindelse med spaltningen, og der stilles heller ikke kaution i forbindelse med ophørsspaltningen.
Skattestyrelsens indstilling og begrundelse
Spørgsmål 1
Det ønskes bekræftet, at den påtænkte ophørsspaltning kan gennemføres med skattemæssig virkning pr. XX.XX.20XX.
Begrundelse
Datoen for den åbningsstatus for det modtagende selskab, der udarbejdes i forbindelse med en fusion, anses i skattemæssig henseende for fusionsdato, jf. fusionsskattelovens § 5, stk. 1.
Skal indkomsten i et selskab, som deltager i fusionen, opgøres efter reglerne i selskabsskattelovens § 31, stk. 5, som følge af at koncernforbindelsen, jf. selskabsskattelovens § 31 C, er ophørt eller etableret inden eller i forbindelse med fusionen, anvendes tidspunktet for ophøret henholdsvis etableringen af koncernforbindelsen uanset stk. 1 og 2 som skattemæssig fusionsdato for selskabet, jf. fusionsskattelovens § 5, stk. 3.
Fusionsskattelovens § 5 anvendes tilsvarende ved skattefri spaltning, jf. fusionsskattelovens § 15 b, stk. 2.
Hvis der ikke har været koncernforbindelse med et selskab hele året, medregnes indkomsten i den del af indkomståret, hvor der har været koncernforbindelse, jf. selskabsskattelovens § 31 C, ved opgørelsen af sambeskatningsindkomsten. Det fremgår af selskabsskattelovens § 31, stk. 5, 1. pkt.
På det tidspunkt, hvor koncernforbindelse etableres eller ophører, jf. selskabsskattelovens § 31 C, foretages en indkomstopgørelse efter skattelovgivningens almindelige regler for den periode af det pågældende selskabs indkomstår, der er forløbet, som om perioden udgør et helt indkomstår, jf. selskabsskattelovens § 31, stk. 5, 3. pkt., dvs., at der skal udarbejdes en delårsopgørelse i sådanne situationer.
Der skal dog ikke udarbejdes delårsopgørelse ved spaltning af et ultimativt moderselskab, som har ét direkte ejet datterselskab, og som i det pågældende indkomstår ikke har haft anden erhvervsmæssig aktivitet end at eje aktierne i datterselskabet, hvis de modtagende selskaber stiftes ved spaltningen eller er selskaber som nævnt i selskabsskattelovens § 31, stk. 5, 6. pkt., og der ikke ved spaltningen etableres eller ophører koncernforbindelse mellem andre selskaber.
Det selskab, der ønskes spaltet, H1, har ved indkomstårets påbegyndelse to direkte ejede datterselskaber. Aktierne i de to direkte ejede datterselskaber påtænkes afstået i løbet af indkomståret, men inden spaltningen, ved en skattepligtig tilførsel af aktiver. Spørger skriver i anmodningen om bindende svar, at den skattepligtige tilførsel af aktiver er sket pr. X. X 20XX med tilbagevirkende kraft til X. X 20XX.
Det er Skattestyrelsens opfattelse, at en skattepligtig tilførsel af aktiver ikke kan ske med tilbagevirkende kraft.
Der er i selskabsskattelovens § 4, stk. 5, hjemmel til at et aktie- eller anpartsselskab kan overdrage en virksomhed skattepligtigt til et nystiftet datterselskab, hvori aktie eller anpartsselskabet bliver ejer af samtlige aktier eller anparter med skattemæssig virkning fra skæringsdatoen for den åbningsbalance for datterselskabet, der udarbejdes i forbindelse med stiftelsen, hvis datterselskabets regnskabsår løber fra denne dato og datoen ligger efter udløbet af aktie- eller anpartsselskabets sidste normale indkomstår før stiftelsen.
Det er en betingelse for at anvende reglen om tilbagevirkende kraft, at der er tale om indskud af en virksomhed, jf. forarbejderne til selskabsskattelovens § 4, stk. 5 (Lov nr. 285 af 12. maj 1999 - L 189 1998-99).
Det er Skattestyrelsens opfattelse, at overdragelsen af aktier i to datterselskaber ikke kan betragtes som overdragelse af en virksomhed. Det fremgår således af Den juridiske vejledning C.D.6.2.3.1, at "Aktiebesiddelse anses ikke for selvstændig virksomhed. Overdragelse af aktierne eller anparterne i et datterselskab kan ikke anses som overdragelse af en virksomhed eller en gren af en virksomhed."
Da den foretagne tilførsel af aktiver ikke kan anses for at være en overdragelse af virksomhed, er der ikke hjemmel til at tillægge tilførslen af aktiver tilbagevirkende kraft. Spørgers oplysninger om, at H1 også har andre aktiviteter end at eje kapitalandele i de to selskaber, og at selskabet således yder finansiering til to selskaber, ændrer ikke på, at det, der overdrages, alene er aktier i to datterselskaber, og at der derfor ikke kan være tale om en overdragelse af virksomhed.
Derfor spaltes H1 på et tidspunkt, hvor selskabet ejer to selskaber. Hvis H1 ønskes spaltet med tilbagevirkende kraft til den X. X 20XX, medfører det, at H1 spaltes inden tilførslen af aktiver, dvs. på et tidspunkt, hvor selskabet er den direkte ejer af to selskaber.
Det er Spørgers opfattelse, at H1 efter tilførslen af aktiver kun har ét direkte ejet datterselskab, når spaltningen gennemføres, og at der derfor ikke skal udarbejdes delårsopgørelse, jf. selskabsskattelovens § 31, stk. 5, 9. pkt.
Det fremgår af ordlyden af selskabsskattelovens § 31, stk. 5, 9. pkt., at undtagelsen i bestemmelsen gælder, hvor det ultimative moderselskab, der spaltes "har ét direkte ejet datterselskab, og som i det pågældende indkomstår ikke har haft anden erhvervsmæssig aktivitet end at eje aktierne i datterselskabet".
Da reglen fastslår, at det er en betingelse, at det ultimative selskab - udover kun at have ét direkte ejet datterselskab, i det pågældende indkomstår "ikke har haft" anden erhvervsmæssig aktivitet end at eje aktierne i datterselskabet, er det Skattestyrelsens opfattelse, at det fremgår af reglens ordlyd, at det ultimative moderselskab i hele indkomståret kun må have haft ét direkte ejet datterselskab.
H1 har i det pågældende indkomstår haft anden erhvervsmæssig aktivitet end at eje aktierne i datterselskabet, da H1 har ejet aktier direkte i to datterselskaber. En ordlydsfortolkning af selskabsskattelovens § 31, stk. 5, 9. pkt., fører derfor til, at undtagelsen ikke kan anvendes i den foreliggende situation.
Af bemærkningerne til lov nr. 343 af 18. april 2007, der indførte undtagelsen i selskabsskattelovens § 31, stk. 5, 9. pkt., fremgår følgende om formålet med bestemmelsen: "Formålet med bestemmelsen er først og fremmest at smidiggøre reglerne ved koncerninterne omstruktureringer - såvel skattefri som skattepligtige omstruktureringer. Det er ikke hensigten at give øgede muligheder for at føre indkomst ind og ud af en koncern med tilbagevirkende kraft. Det foreslås derfor, at bestemmelsen ikke skal finde anvendelse, i det omfang selskabet i forbindelse med stiftelsen tilføres aktiver eller passiver fra selskaber, som ikke er en del af koncernen."
I den konkrete sag sker der ikke nogen opdeling af sambeskatningskredsen ved ophørsspaltningen. Der ses ikke at blive ført indkomst ind eller ud af koncernen med tilbagevirkende kraft ved de planlagte transaktioner.
Der ses dog ikke i bestemmelsen at være hjemmel til at skelne mellem, om datterselskaberne afstås koncerneksternt, eller, som her, koncerninternt.
Af Den juridiske vejledning C.D.3.1.4.2.2 fremgår: "Betingelsen om, at moderselskabet i det pågældende indkomstår ikke må have haft anden aktivitet end at eje aktierne i datterselskabet, skal begrænse muligheden for at flytte indkomst ud af en koncern med tilbagevirkende kraft. Eksempelvis forhindrer reglen, at fortjeneste ved salg af fast ejendom kan flyttes ud af koncernen."
Dette understøtter også bestemmelsens ordlyd om, at der skal måles på hele indkomståret i forhold til, om der er ejet et eller flere datterselskaber.
På denne baggrund er det Skattestyrelsens opfattelse, at selskabsskattelovens § 31, stk. 5, 9. pkt., ud fra en ordlydsfortolkning ikke kan anvendes, når det indskydende selskab i indkomståret har ejet flere datterselskaber, og dermed har haft anden erhvervsmæssig aktivitet. Der ses ikke i forarbejderne at være holdepunkter for at fravige dette udgangspunkt. Spørgers bemærkninger om, at hverken den skattepligtige tilførsel af aktiver eller den påtænkte ophørsspaltning vil have nogen praktisk betydning for den beskatning, som vil ske i indkomståret X/X 20XX - XX/X 20XX, findes ikke at kunne begrunde et andet resultat.
Det er derfor Skattestyrelsens opfattelse, at ordlyden af selskabsskattelovens § 31, stk. 5, 9. pkt., ikke giver hjemmel til at foretage den skattefrie ophørsspaltning med skattemæssig spaltningsdato pr. X. X 20XX.
Indstilling
Skattestyrelsen indstiller, at spørgsmål 1 besvares med "Nej".
Spørgsmål 2
Vil en skattefri ophørsspaltning af H1 opfylde betingelsen i fusionsskattelovens § 15 a, stk. 2, 2. pkt., såfremt ophørsspaltningen regnskabsmæssigt foretages på basis af de regnskabsmæssigt bogførte værdier og hver anpartshaver bliver 100 % anpartshaver i et af de modtagende selskaber?
Begrundelse
Det er en betingelse for at spalte et selskab skattefrit uden tilladelse fra told- og skatteforvaltningen efter fusionsskattelovens § 15 a, stk. 1, 4. pkt., at værdien af de tildelte aktier eller anparter med tillæg af en eventuel kontant udligningssum svarer til handelsværdien af de overførte aktiver og passiver, jf. fusionsskattelovens § 15 a, stk. 2, 2. pkt.
Skatteministeren har svaret FSR (Bilag 47 til lov nr. 2007 - L 110 2006-07), at det er et grundprincip i de foreslåede regler, at værdien af vederlaget skal svare til handelsværdien af de overførte aktiver og passiver, og at det ikke er hensigtsmæssigt at gøre undtagelser fra dette princip.
Det er Skattestyrelsens opfattelse, at Skatteministerens svar skal forstås således, at hvis f.eks. en eneaktionær spalter sit selskab, vil de modtagne aktier pr. definition svare til handelsværdien, selv om de selskabsretlige dokumenter er regnskabsmæssige værdier, idet der ikke er andre, der ejer aktier i selskabet. Der må gælde det samme, hvis der er flere aktionærer, der spalter deres selskab til et nystiftet selskab. Hvis aktionærerne modtager aktier i samme forhold i det nye selskab, og aktiver og passiver fordeles i det nævnte forhold, må værdien af deres aktier pr. definition svare til handelsværdien, selv om spaltningen er sket til regnskabsmæssige værdier. I disse situationer sker der ikke formueforrykkelse mellem aktionærer.
I SKM2007.699.SR nåede Skatterådet et tilsvarende resultat i en lignende sag.
På den baggrund er det Skattestyrelsens opfattelse, at betingelsen i fusionsskattelovens § 15 a, stk. 2, 2. pkt., om handelsværdi i den konkrete situation vil være opfyldt, når ophørsspaltningen regnskabsmæssigt foretages på basis af de regnskabsmæssigt bogførte værdier og hver anpartshaver bliver 100 % anpartshaver i et af de modtagende selskaber.
Skattestyrelsen indstiller, at spørgsmål 2 besvares med "Ja".
Skatterådets afgørelse og begrundelse
Skatterådet tiltræder Skattestyrelsens indstilling og begrundelse.
Lovgrundlag, forarbejder og praksis
Spørgsmål 1
Lovgrundlag
Fusionsskattelovens § 5, stk. 1 og 3
Datoen for den i forbindelse med fusionen udarbejdede åbningsstatus for det modtagende selskab anses i skattemæssig henseende for fusionsdato. Det er en betingelse for anvendelsen af reglerne i denne lov, at fusionsdatoen er sammenfaldende med skæringsdatoen for det modtagende selskabs regnskabsår.
Stk. 3. Skal indkomsten i et selskab, som deltager i fusionen, opgøres efter reglerne i selskabsskattelovens § 31, stk. 5, som følge af at koncernforbindelsen, jf. selskabsskattelovens § 31 C, er ophørt eller etableret inden eller i forbindelse med fusionen, anvendes tidspunktet for ophøret henholdsvis etableringen af koncernforbindelsen uanset stk. 1 og 2 som skattemæssig fusionsdato for selskabet. Det kræves ikke, at de fusionerende selskaber har samme skattemæssige fusionsdato.
Fusionsskattelovens § 15 a, stk. 1, 4. - 10. pkt.
Ved spaltning af et selskab har selskaberne adgang til beskatning efter reglerne i § 15 b, stk. 1 og 2, når såvel det indskydende selskab som det modtagende selskab er omfattet af begrebet selskab i en medlemsstat i artikel 3 i direktiv 2009/133/EF og ikke ved beskatningen her i landet anses for en transparent enhed. Det er en betingelse for anvendelsen, at der er opnået tilladelse hertil fra told- og skatteforvaltningen.68 Told- og skatteforvaltningen kan fastsætte særlige vilkår for tilladelsen og kan foreskrive, at der specifikt udarbejdes dokumenter, der skal indsendes inden for de frister, der er nævnt i § 6, stk. 3, eller § 6, stk. 4. Ved spaltning af et selskab har selskaberne som nævnt i 1. pkt. adgang til beskatning efter reglerne i § 15 b, stk. 1 og 2, uden at der er opnået tilladelse hertil fra told- og skatteforvaltningen, jf. dog 5.-11. pkt. Anvendelsen af 4. pkt. er betinget af, at selskaber, der efter spaltningen ejer mindst 10 pct. af kapitalen eller aktier, der er omfattet af definitionen af skattefri porteføljeaktier i aktieavancebeskatningslovens § 4 C, i et af de deltagende selskaber, ikke afstår aktier i det eller de pågældende selskaber i en periode på 3 år efter vedtagelsen af spaltningen. Uanset 5. pkt. kan aktierne i et deltagende selskab i den nævnte periode afstås i forbindelse med en skattefri omstrukturering af den nævnte selskabsdeltager eller det pågældende deltagende selskab, hvis der ved omstruktureringen ikke sker vederlæggelse med andet end aktier. I sådanne tilfælde finder den i 5. pkt. nævnte betingelse i sin restløbetid anvendelse på selskabsdeltageren henholdsvis det eller de deltagende selskaber i den efterfølgende skattefrie omstrukturering. 4. pkt. finder ikke anvendelse, hvis det indskydende selskab har mere end én selskabsdeltager og en eller flere af disse har været selskabsdeltagere i mindre end 3 år uden at have rådet over flertallet af stemmerne og samtidig er eller ved spaltningen bliver selskabsdeltagere i det modtagende selskab, hvor de tilsammen råder over flertallet af stemmerne. 4. pkt. finder heller ikke anvendelse på spaltning omfattet af stk. 3, hvis en selskabsdeltager, der beskattes af aktierne i det indskydende selskab efter aktieavancebeskatningslovens § 17, og som samtidig kan modtage skattefrit udbytte af disse aktier, vederlægges med andet end aktier i det eller de modtagende selskaber. 4. pkt. finder heller ikke anvendelse, hvis en person eller et selskab, der har bestemmende indflydelse i det indskydende selskab, jf. ligningslovens § 2, hverken er hjemmehørende i EU/EØS eller i en stat, som har en dobbeltbeskatningsoverenskomst med Danmark. 4. pkt. finder heller ikke anvendelse, hvis der i en periode på 3 år forud for vedtagelsen af spaltningen er overdraget aktier i det indskydende selskab uden skattemæssig succession til et eller flere selskaber, der er koncernforbundne med det overdragende eller overdragede selskab, jf. kursgevinstlovens § 4, stk. 2, og hvis aktierne omfattes af aktieavancebeskatningslovens §§ 4 a, 4 b eller 4 c.
Fusionsskattelovens § 15 b, stk. 2
Spaltes et selskab hjemmehørende her i landet, finder § 5, § 6, stk. 2, 3 og 5, § 8 tilsvarende anvendelse. § 7, stk. 1, og § 10 finder endvidere tilsvarende anvendelse, hvis selskabet ophører ved spaltningen. Ophører selskabet ikke ved spaltningen, indgår fortjeneste eller tab på de af det indskydende selskabs aktiver og passiver, der som følge af spaltningen er knyttet til et her hjemmehørende modtagende selskab eller et i udlandet hjemmehørende modtagende selskabs faste driftssted eller faste ejendom her i landet, ikke i det indskydende selskabs skattepligtige indkomst. 82 § 8, stk. 1-4, finder dog alene anvendelse på de af det indskydende selskabs aktiver og passiver m.v., der som følge af spaltningen er knyttet til et her i landet hjemmehørende modtagende selskab eller til et i udlandet hjemmehørende modtagende selskabs faste driftssted eller faste ejendom her i landet. Et modtagende selskab kan alene overtage den del af det indskydende selskabs skattemæssige afskrivninger, nedskrivninger og henlæggelser, der vedrører de overtagne aktiver. Sikkerhedsfondshenlæggelser som omhandlet i selskabsskattelovens § 13 C, stk. 1, fordeles som udgangspunkt efter forholdet mellem de overførte forsikringer og den samlede forsikringsbestand på spaltningstidspunktet. Told- og skatteforvaltningen kan fastsætte en anden fordeling. Ophører det indskydende selskab, beskattes fortjeneste eller tab på andre aktiver og passiver efter reglerne i selskabsskattelovens § 5.
Selskabsskattelovens § 31, stk. 5
Stk. 5. Hvis der ikke har været koncernforbindelse med et selskab hele året, medregnes indkomsten i den del af indkomståret, hvor der har været koncernforbindelse, jf. § 31 C, ved opgørelsen af sambeskatningsindkomsten. Skattemæssige afskrivninger, herunder straksfradrag efter afskrivningslovens § 18, kan maksimalt foretages i forhold til, hvor stor en del indkomstperioden udgør af et kalenderår. På det tidspunkt, hvor koncernforbindelse etableres eller ophører, jf. § 31 C, foretages en indkomstopgørelse efter skattelovgivningens almindelige regler for den periode af det pågældende selskabs indkomstår, der er forløbet, som om perioden udgør et helt indkomstår. De skattemæssige værdier og valg af periodiseringsprincipper m.v., der er lagt til grund ved indkomstopgørelsen på dette tidspunkt, anvendes ved indkomstopgørelsen for den resterende del af indkomståret. 1.-4. pkt. gælder, uanset om det pågældende selskab i forbindelse med eller efter koncernforbindelsens ophør eller etablering deltager i en omstrukturering, der gennemføres med skattemæssig virkning tilbage til et tidspunkt før koncernforbindelsens ophør henholdsvis etablering. Etableres koncernforbindelse ved erhvervelse af et selskab, som ikke har drevet erhvervsmæssig virksomhed forud for etableringen af koncernforbindelsen, og har selskabets egenkapital fra stiftelsen henstået som et ubehæftet kontant indestående i et pengeinstitut, anses koncernforbindelsen for etableret ved indkomstårets begyndelse, og hele selskabets indkomst for det pågældende indkomstår medregnes ved opgørelsen af sambeskatningsindkomsten. 6. pkt. finder tilsvarende anvendelse ved stiftelse af et nyt selskab, i det omfang selskabet ikke i forbindelse med stiftelsen tilføres aktiver eller passiver fra selskaber, som ikke er en del af koncernen. Hvis et selskab ved stiftelsen bliver ultimativt moderselskab, gælder 6. og 7. pkt. kun ved spaltninger som nævnt i 9. pkt. og ved aktieombytninger, hvor der ikke etableres eller ophører koncernforbindelse mellem andre selskaber. 1.-4. pkt. gælder ikke ved spaltning af et ultimativt moderselskab, som har ét direkte ejet datterselskab, og som i det pågældende indkomstår ikke har haft anden erhvervsmæssig aktivitet end at eje aktierne i datterselskabet, hvis de modtagende selskaber stiftes ved spaltningen eller er selskaber som nævnt i 6. pkt. og der ikke ved spaltningen etableres eller ophører koncernforbindelse mellem andre selskaber.
Forarbejder
Bemærkninger til lov nr. 343 af 18. april 2007 (L 110 2006-07)
(…)
Det foreslås, at selskabsskattelovens § 31, stk. 3, ændres, således at koncernforbindelse ved nystiftelse af et selskab eller køb af et skuffeselskab anses for etableret ved begyndelsen af indkomståret. Ved et skuffeselskab forstås et selskab, som ikke har drevet erhvervsmæssig virksomhed forud for etableringen af koncernforbindelsen, og hvis egenkapital fra stiftelsen har henstået som et ubehæftet kontantindestående i et pengeinstitut. Det svarer til definitionen i § 1, stk. 2, i lov om skattefri virksomhedsomdannelse.
Formålet med bestemmelsen er først og fremmest at smidiggøre reglerne ved koncerninterne omstruktureringer - såvel skattefri som skattepligtige omstruktureringer. Det er ikke hensigten at give øgede muligheder for at føre indkomst ind og ud af en koncern med tilbagevirkende kraft. Det foreslås derfor, at bestemmelsen ikke skal finde anvendelse, i det omfang selskabet i forbindelse med stiftelsen tilføres aktiver eller passiver fra selskaber, som ikke er en del af koncernen. (Skattestyrelsens understregning.)
(…)
Bilag 10 til lov nr. 343 af 18. april 2007 (L 110 2006-07)
Høringssvar fra Foreningen af Statsautoriserede revisorer med kommentarer
I relation til Skatteministeriets svar (L 110/side 98) vedrørende de aktiviteter, som et ultimativt moderselskab må udøve, hvis selskabet skal spaltes med tilbagevirkende kraft, anmodes Skatteministeriet om at bekræfte, at et moderselskab kan spaltes med tilbagevirkende kraft, når moderselskabet alene har haft indkomst ved passiv kapitalanringelse som følge af overskydende likviditet i koncernen (fx fra udbytteudlodninger) fra følgende:
Indestående på bankkonto
Endvidere ønskes Skatteministeriets svar på, om det har nogen betydning, hvor stor en del af den samlede balance, der kan henføres til andre investeringer end aktierne i datterselskabet?
Skatteministeriet bedes desuden overveje at præcisere, at et ultimativt moderselskab som udfører administrative funktioner for øvrige koncernselskaber mod vederlag ikke udelukkes fra at blive spaltet uden foretagelse af delårsopgørelser. Der vil jo typisk være tale om administrative funktioner, som fx er nødvendige for at opfylde lovgivningen, fx sambeskatningsreglerne, og det vil være urimeligt, at hvis dette skulle udelukke selskabet fra den foreslåede lempelse vedrørende delårsopgørelse.
Inddragelse af et nystiftet selskab i koncernen med tilbagevirkende kraft er ifølge den foreslåede bestemmelse betinget af, at der ikke i forbindelse med stiftelsen tilføres aktiver og passiver fra ikke-koncernselskaber. Er det korrekt forstået, at det ikke vil være i strid med reglen, dvs. at der fortsat kan opnås tilbagevirkende kraft, hvis der i umiddelbar forlængelse af beslutningen om stiftelse vedtages en kapitalforhøjelse, hvor et ikke-koncernselskab indskyder aktiver og passiver, sådan at det opnår en ejerandel på under 50%. Da indskuddet fra ikkekoncernselskabet gennemføres som en kapitalforhøjelse er det klart, at det ikke er sket i forbindelse med stiftelsen.
Vedrørende betingelsen om, at det ultimative moderselskab kun har ét direkte ejet datterselskab, jf. det foreslåede pkt. 9 i SEL § 31, stk. 3, anfører Skatteministeriet (L110/side 42), at betingelsen er nødvendig, fordi det ellers vil være muligt med tilbagevirkende kraft at adskille overskudsgivende og underskudsgivende dele af en koncern. FSR har svært ved at forestille sig det skattemæssigt attraktive i at opdele koncernen, sådan at underskud ikke længere kan fradrages i overskud, og da der findes særlige hæftelsesregler for selskabsskatter, synes der heller ikke i denne relation behov for at indføre den foreslåede begrænsning. Skatteministeriet bedes genoverveje behovet for betingelsen om kun ét direkte ejet datterselskab. Er ministeriet enig i, at det er uden betydning for lempelsen i SEL § 31, stk. 3, hvilken første regnskabsdag det nye skuffeselskab eller det nystiftede selskab har ved sin indtræden i koncernen, idet koncernforbindelsen under alle omstændigheder anses for etableret ved indkomstårets begyndelse for den koncern, som har erhvervet skuffeselskabet? I de gennemgåede eksempler er det generelt lagt til grund, at der er tale om selskaber med samme regnskabsår. Skatteministeriet bedes uddybe eksemplerne, sådan at de også illustrerer tilfælde, hvor et erhvervet skuffeselskab har et afvigende regnskabsår, og tilfælde, hvor et selskab stiftes ved kontant indskud, dvs. at første regnskabsdag bliver sammenfaldende med stiftelsesdatoen.
Skatteministeriets bemærkninger:
Efter forslaget gives der i et vist omfang mulighed for spaltning med tilbagevirkende kraft af et ultimativt moderselskab, som har ét direkte ejet datterselskab og som ikke har anden erhvervsmæssig aktivitet end at eje aktierne i datterselskabet. Det er Skatteministeriets opfattelse, at der er behov for betingelsen om kun ét direkte ejet datterselskab. I modsat fald ville en koncern kun kunne opdeles med tilbagevirkende kraft. Eksempelvis ville en koncern, der har valgt international sambeskatning, kunne udskille en overskudsgivende gren af koncernen, således at en betydelig gevinst på en udenlandsk ejendom, der realiseres i spaltningsåret men inden spaltningens gennemførelse, ikke vil blive beskattet i Danmark.
Det udelukker ikke anvendelsen af denne regel, at overskydende likviditet anvendes til passiv kapitalanbringelse i obligationer og aktier. Udlån til koncernselskaber eller udførelse af administrative funktioner udelukkende for koncernselskaber betragtes heller ikke som erhvervsmæssig aktivitet i denne forbindelse.
Som udgangspunkt har det ikke betydning, hvor stor en del af den samlede balance, der kan henføres til andre investeringer end aktierne i datterselskabet. Det kan dog inddrages i vurderingen af, om der er tale om passiv kapitalanbringelse.
Det er efter Skatteministeriets opfattelse muligt for en koncern at stifte et selskab med tilbagevirkende kraft efter de foreslåede regler, selv om et ikke-koncernselskab i umiddelbar forlængelse af stiftelsen indskyder aktiver og passiver som led i en kapitalforhøjelse.
Efter forslaget anses koncernforbindelsen med et skuffeselskab eller et nystiftet selskab for etableret ved indkomstårets begyndelse, uanset det faktiske erhvervelses- eller stiftelsestidspunkt.
Formålet er at undgå delårsopgørelser ved erhvervelse af skuffeselskaber og nystiftelse af selskaber, således at en koncern kan anvende sådanne selskaber i forbindelse med koncerninterne omstruktureringer uden at skulle foretage en indkomstopgørelse efter selskabsskattelovens § 31, stk. 3. Konsekvensen af forslaget er, at fusionsdatoen i henhold til fusionsskattelovens § 5 i disse tilfælde bliver tidspunktet for begyndelsen af koncernens indkomstår. Det gælder også, hvis et skuffeselskab ved erhvervelsen ikke har samme indkomstår som den erhvervende koncern.
Erhverver en koncern med et indkomstår, der følger kalenderåret, den 1. maj 2007 et skuffeselskab, hvis indkomstår 2007 løber fra 1. juli 2006 - 30. juni 2007, vil skuffeselskabets indkomstår 2007 blive omlagt, så det slutter den 31. december 2007. Hvis koncernen den 1. juni 2007 foretager en tilførsel af aktiver fra et andet koncernselskab, der har været en del af koncernen hele indkomståret, til skuffeselskabet, vil tilførselsdatoen være den 1. januar 2007. Skuffeselskabet vil således succedere i det indskydende selskabs skattemæssige værdier pr. 1. januar 2007. Til skuffeselskabets indkomst medregnes hele (rente)indkomsten fra 1. juli 2006 og indkomsten vedrørende den tilførte gren af virksomheden fra 1. januar - 31. december 2007. Hele denne indkomst medregnes til sambeskatningsindkomsten. Denne skattemæssige behandling svarer til behandlingen efter fusionsskattelovens § 5, stk. 2, hvis koncernen selv havde stiftet skuffeselskabet den 1. juli 2006. Det har været hensigten med forslaget, at der aldrig skal udarbejdes delårsopgørelser for skuffeselskaber. Derfor skal hele indkomsten i et skuffeselskab for det pågældende indkomstår indgå i sambeskatningsindkomsten. Som det fremgår af eksemplet, vil det vil sige, at hele skuffeselskabets indkomst fra indkomstårets begyndelse skal medregnes i sambeskatningsindkomsten - uanset om skuffeselskabet har påbegyndt indkomståret før eller efter selskaberne i koncernen. Det har den konsekvens, at hvis skuffeselskabet i eksemplet er erhvervet fra en anden koncern, vil denne koncern ikke skulle medregne nogen del af indkomsten i skuffeselskabet for indkomståret 2007 til sambeskatningsindkomsten. Hvis ovennævnte eksempel "vendes om", således at det er koncernen, der har indkomstår fra 1. juli - 30. juni, og skuffeselskabet, der har kalenderårsregnskab, vil skuffeselskabets indkomstår ved erhvervelsen blive omlagt, så det slutter den 30. juni 2007. Tilførselsdatoen efter fusionsskattelovens § 5 vil være den 1. juli 2006, selv om skuffeselskabets skæringsdag er den 1. januar 2007. Til skuffeselskabets indkomst for indkomståret 2007 medregnes indkomsten vedrørende den tilførte virksomhed fra 1. juli 2006 - 30. juni 2007 og skuffeselskabets (rente)indkomst i dets indkomstår 2007, som løber fra 1. januar 2007- 30. juni.
Hvis skuffeselskabet er erhvervet fra en anden koncern, medregnes (rente)indkomsten indtil 31. december 2006 i denne koncerns sambeskatningsindkomst. Derved undgås, at den sælgende koncerns selvangivne indkomst (for indkomståret 2006) ændres som følge af, at skuffeselskabet sælges til en koncern med bagudforskudt indkomstår.
Behandlingen af (rente)indkomsten i skuffeselskabet i de tilfælde, hvor skuffeselskabet og den erhvervende koncern har forskelligt indkomstår, fremgår ikke klart af forslaget. Der vil derfor til 2. behandlingen af forslaget blive stillet et ændringsforslag, der tydeliggør, at indkomsten i et skuffeselskab medregnes i sambeskatningsindkomsten i den koncern, som skuffeselskabet er en del af ved udløbet af dets indkomstår.
Hvis der er tale om omstrukturering med nystiftede selskaber opstår der ikke tilsvarende problemer, idet det nystiftede selskab pr. definition vil kunne have indgået i andre koncerner.
I relation til nystiftede selskaber og de ovennævnte regler om spaltning af et ultimativt moderselskab bemærkes, at spaltningstidspuktet ikke nødvendigvis vil svare til begyndelsen af koncernens indkomstår. Det skyldes, at de nystiftede modtagende selskaber (almindeligvis) ikke bliver en del af koncernen, og de derfor ikke skal anses for anskaffet ved indkomstårets begyndelse. Hvis et ultimativt moderselskab i en koncern med kalenderårsregnskab spaltes i to lige store dele med virkning fra den 1. juli (skæringsdagen i de modtagende selskabers regnskab), vil spaltningen således få virkning fra dette tidspunkt. Konsekvensen vil være, at der skal foretages en delårsopgørelse for koncernen, der omfatter både indkomsten i det spaltede moderselskab og de underliggende datterselskaber for perioden 1. januar - 30. juni.
Bemærkninger til lov nr. 285 af 12. maj 1999 - (L 189 1998-99)
(…)
Der foreslås i selskabsskattelovens § 4, stk. 4 og 5, indsat bestemmelser, der ved en skattepligtig overdragelse af en virksomhed til et nystiftet selskab tillader, at skattepligten og dermed også regnskabsperioden for selskabet begynder at løbe fra et tidspunkt, der ligger forud for stiftelsesdatoen. Det foreslås derfor at indsætte en henvisning i § 4, stk. 1, til disse undtagelser samt til den undtagelse, der allerede findes i stk. 3, om, at for selskaber, der er stiftet før det tidspunkt, de bliver hjemmehørende her i landet, indtræder skattepligten på det tidspunkt, hvor selskabet bliver hjemmehørende her i landet.
(…)
Ved et aktie- eller anpartsselskabs skattepligtige overdragelse af en virksomhed til et nystiftet datterselskab, hvori aktie- eller anpartsselskabet bliver ejer af samtlige aktier eller anparter, kan selskabet ligeledes beslutte, at overdragelsen, for så vidt angår opgørelsen og værdiansættelsen af de til datterselskabet overdragne aktiver og passiver og dermed størrelsen af vederlaget til selskabet samt datterselskabets indkomstopgørelse, skal tillægges skattemæssig virkning fra datoen for den i forbindelse med stiftelsen udarbejdede åbningsbalance for datterselskabet
Det er en betingelse for anvendelse af reglen om tilbagevirkende kraft, at der er tale om indskud af en virksomhed. Det er den samlede virksomhed, der skal indskydes. Reglen kan således ikke anvendes til alene at indskyde eksempelvis en post obligationer i et nystiftet selskab. Ejer en person flere virksomheder, for eksempel en vognmandsforretning og en elektronikvirksomhed, kan disse indskydes i hver sit selskab, eller ejeren kan vælge kun at indskyde den ene virksomhed i et selskab.
Praksis
FSR har sendt en række spørgsmål og bemærkninger til lovforslagene L 110 A og L 110 B, som blev vedtaget i foråret 2007, jf. lov nr. 343 og 344 af 18. april 2007. (…)
Aktieombytning og spaltning (kombisager)
Ønskes en kombisag gennemført således, at et selskab ved skattefri aktieombytning får nyt ultimativt moderselskab den 1. april, hvorefter selskabet ophørsspaltes ved en selskabsretlig vedtagelse den 1. juli, førte de tidligere regler til, at der skulle foretages delårsopgørelse for 1) perioden 1. januar til 31. marts, 2) perioden 1. april - 30. juni og 3) 1. juli til 31. december. Vi har opfattet de nye regler således, at det er hensigten, at der heller ikke skal foretages delårsopgørelse i et sådant tilfælde. Det er efter FSR's opfattelse tvivlsomt, om de nye regler opfylder dette mål.
Selskabsretligt vil det nye holdingselskab først blive anset for at være stiftet den 1. april, og selskabets første regnskabsår løber fra denne dato. Det betyder, at spaltningen selskabsretligt ikke kan få længere tilbagevirkende kraft end til den 1. april, nemlig selskabets selskabsretlige stiftelsesdato, selvom koncernetablering med det pågældende selskab skattemæssigt anses for sket pr. 1. januar. Spaltningen kan så skattemæssigt formentlig heller ikke få længere tilbagevirkende kraft end til den 1. april. Hvis det nye holdingselskab, som etableres ved aktieombytningen, skal være sambeskatningsmoderselskab fra den 1. januar til den 30. marts, hvorefter selskabet spaltes med virkning fra den 1. april, medfører dette en delårsopgørelse pr. 1. april.
Vi anmoder om Skatteministeriets bemærkninger til ovenstående.
Skatteministeriets kommentar
Det er korrekt, at hensigten med de nye regler er, at det i visse tilfælde skal være muligt at foretage en aktieombytning og en efterfølgende spaltning uden at skulle udarbejde delårsopgørelser. Skatteministeriet er opmærksom på, at dette ikke kan opnås i de tilfælde, hvor spaltningen ikke kan tillægges tilbagevirkende kraft (til 1. januar i eksemplet) efter selskabsretlige regler.
Det er Skatteministeriets opfattelse, at spaltningen ikke bør tillægges skattemæssig tilbagevirkende kraft længere tilbage end til den selskabsretlige spaltningsdato. Hvis delårsopgørelser skal undgås i yderligere tilfælde end i dag, vil det derfor kræve en ændring af de selskabsretlige regler.
Økonomi- og Erhvervsministeren har nedsat et udvalg med henblik på en generel modernisering af de selskabsretlige regler. Udvalget skal efter planen afgive betænkning inden udgangen af 2008. Skatteministeriet vil i den forbindelse være positiv over for en eventuel ændring, der indebærer, at selskaber kan stiftes med selskabsretlig tilbagevirkende kraft. (Skattestyrelsens understregning).
(…)
Den juridiske vejledning C.D.3.1.4.2.2
(…)
Ad b) Anden erhvervsmæssig aktivitet i moderselskabet
Betingelsen om, at moderselskabet i det pågældende indkomstår ikke må have haft anden aktivitet end at eje aktierne i datterselskabet, skal begrænse muligheden for at flytte indkomst ud af en koncern med tilbagevirkende kraft. Fx forhindrer reglen, at fortjeneste ved salg af fast ejendom kan flyttes ud af koncernen.
Se SKM2008.277.SR, hvor det ultimative moderselskab leasede to biler ud til tredjemand, hvilket blev betragtet som "anden erhvervsmæssig aktivitet," og betingelsen for at kunne foretage en skattefri spaltning med skattemæssig tilbagevirkende kraft var derfor ikke opfyldt.
Moderselskabet er ikke udelukket fra at anvende reglen i SEL § 31, stk. 5, 9. pkt., hvis overskydende likviditet anvendes til passiv kapitalanbringelse i obligationer og aktier. Udlån til koncernselskaber eller udførelse af administrative funktioner udelukkende for koncernselskaber betragtes heller ikke som erhvervsmæssig aktivitet i denne forbindelse. Se skatteministerens kommentar af 27. februar 2007 til høringssvar fra Foreningen af Statsautoriserede Revisorer (Bemærkningerne til Lov nr. 343 af 18. april 2007, bilag 10, side 10 - L 110 2006-07.)
Der er ikke megen administrativ praksis på området, men problemstillingen blev dog indirekte kort berørt af Skatterådet i SKM2008.689.SR.
Det er Skattestyrelsens opfattelse, at der kan anvendes en bred fortolkning ved afgørelsen af, om en aktieinvestering er "anden erhvervsmæssig aktivitet". Det betyder, at grænsen i disse situationer reelt går ved koncernforbindelsen. Se SEL § 31 C. Egentlig aktiv kapitalanbringelse som fx næringsvirksomhed med aktier kan naturligt ikke være omfattet af undtagelsen, da der er tale om erhvervsmæssig aktivitet.
(…)
Den juridiske vejledning C.D.6.2.3.1
(…)
Ad b. Aktiebesiddelse
Aktiebesiddelse anses ikke for selvstændig virksomhed. Overdragelse af aktierne eller anparterne i et datterselskab kan ikke anses som overdragelse af en virksomhed eller en gren af en virksomhed. I SKM2006.145.SKAT adskilte aktiviteten i D1 og D2 sig fra aktiviteten i A, hvorfor samtlige aktiver og passiver i A ikke udgjorde en samlet virksomhed, som dette begreb sædvanligvis forstås i skatteretten.
Anlægsaktier eller -anparter (typisk datterselskabsaktier) anses dog for at udgøre en del af (en gren af) en virksomhed, når overdragelsen sker i forbindelse med overdragelsen af virksomheden eller virksomhedsgrenen, og overdragelsen af aktierne eller anparterne skønnes at være organisatorisk begrundet.
I TfS 2000, 238 LR fandt Ligningsrådet, at aktierne i tre direkte ejede datterselskaber skulle tilføres det modtagende selskab, da de varetog opgaver, der knyttede sig til den udskilte aktivitet. Andre datterselskaber, der var holdingselskaber for en række selskaber, kunne og skulle ikke indgå i tilførslen, da holdingselskaberne ikke hørte til den overførte gren. Aktierne i nogle datterdatterselskaber, der kun varetog opgaver for den udskilte gren, kunne og skulle heller ikke indgå i tilførslen, da de ikke var direkte ejet af det indskydende selskab. (Skattestyrelsens understregning)
(…)
Spørgsmål 2
Lovgrundlag
Fusionsskattelovens § 15 a, stk. 2
Ved spaltning forstås den transaktion, hvorved et selskab overfører en del af eller samtlige sine aktiver og passiver til et eller flere eksisterende eller nye selskaber ved i samme forhold som hidtil at tildele sine selskabsdeltagere aktier eller anparter og eventuelt en kontant udligningssum. Det er en betingelse for anvendelsen af stk. 1, 4. pkt., at værdien af de tildelte aktier eller anparter med tillæg af en eventuel kontant udligningssum svarer til handelsværdien af de overførte aktiver og passiver. Det er endvidere en betingelse for anvendelsen af stk. 1, 4. pkt., at forholdet mellem aktiver og forpligtelser, der overføres til det modtagende selskab, svarer til forholdet mellem aktiver og forpligtelser i det indskydende selskab.74 Det er endelig en betingelse for anvendelsen af stk. 1, 4. pkt., at der ikke tildeles kontantvederlag til selskaber, der ved spaltningen ejer mindst 10 pct. af kapitalen i det indskydende selskab, eller hvis aktier i det indskydende selskab er omfattet af definitionen af koncernselskabsaktier i aktieavancebeskatningslovens § 4 B eller definitionen af skattefri porteføljeaktier i aktieavancebeskatningslovens § 4 C
Forarbejder
Bemærkninger til lov nr. 343 af 18. april 2007 - L 110 2006-06
(…)
Det foreslås, at det skal være en betingelse for at kunne foretage en skattefri spaltning uden tilladelse, at ombytningen sker til handelsværdi. Det vil sige, at værdien af vederlagsaktierne med tillæg af en eventuel kontant udligningssum skal svare til handelsværdien af de tilførte aktiver og passiver.
(…)
Høringsskema til lov nr. 343 af 18. april 2007 - L 110 2006-07, bilag 47
Kommentar fra FSR
(…)
De nye regler indebærer, at vederlagsaktier skal udstedes til handelsværdi. Dette må som udgangspunkt betyde, at anvendelsen af et ombytningsforhold, som ikke vurderes at være baseret på handelsværdier, medfører, at en aktieombytning gennemført uden tilladelse bliver skattepligtig.
Skatteministerens svar
Det er korrekt forstået, at det er en betingelse for skattefriheden af en omstrukturering uden tilladelse, at ombytningsforholdet er baseret på handelsværdier.
Kommentar fra FSR
Skatteministeriet anmodes om at bekræfte, at hvis det erhvervende selskab (H) stiftes i forbindelse med en aktieombytning, vil værdien af de udstedte aktier altid
svare til handelsværdien af de indskudte aktier.
Skatteministerens svar
Ud fra de opstillede forudsætninger kan det bekræftes.
Kommentar fra FSR
FSR påpeger, at det er et krav for gennemførelse af en skattefri spaltning uden tilladelse, at værdien af vederlagsaktierne med tillæg af eventuel kontant udligningssum
svarer til handelsværdien af de overførte aktiver og passiver. FSR ønsker oplyst, om denne betingelse er opfyldt, selvom aktierne udstedes på basis af bogførte værdier, når det modtagende selskab ikke har andre aktionærer end selskabsdeltageren/ selskabsdeltagerne ved spaltningen.
Skatteministerens svar
Det er et grundprincip i de foreslåede regler, at værdien af vederlaget skal svare til værdien af de overførte aktiver og passiver. Skatteministeriet vurderer ikke, at det er hensigtsmæssigt at gøre undtagelser fra dette princip i enkeltstående situationer.
Praksis
Skatterådet bekræftede, at en skattefri ophørsspaltning af A ApS, der ejes ligeligt af 4 anpartshavere, til 4 nystiftede modtagende selskaber - hvor hvert selskab modtager en ideel andel på ¼ af samtlige aktiver og gældsforpligtelser i det indskydende selskab - opfylder betingelsen i fusionsskattelovens § 15 a, stk. 2, 2. pkt., såfremt ophørsspaltningen regnskabsmæssigt foretages på basis af de regnskabsmæssigt bogførte værdier pr. 31. december 2006 og hver anpartshaver bliver 100 % anpartshaver i et af de modtagende selskaber.